Launch Tech CRP229A Automotive diagnosis computer User Manual
Launch Tech Co., Ltd. Automotive diagnosis computer Users Manual
Users Manual
Version: V1.00.000
Revised date: 04-10-2014

II
LAUNCH CRP229 User's Manual
Copyright Information
Copyright © 2013 by LAUNCH TECH. CO., LTD. All rights reserved. No
part of this publication may be reproduced, stored in a retrieval system,
or transmitted in any form or by any means, electronic, mechanical,
photocopying, recording or otherwise, without the prior written permission
of LAUNCH. The information contained herein is designed only for the use
of this unit. LAUNCH is not responsible for any use of this information as
applied to other units.
Neither LAUNCH nor its afliates shall be liable to the purchaser of this
unit or third parties for damages, losses, costs, or expenses incurred by
purchaser or third parties as a result of: Accident, misuse, or abuse of
this unit, or unauthorized modications, repairs, or alterations to this unit,
or failure to strictly comply with LAUNCH operating and maintenance
instructions. LAUNCH shall not be liable for any damages or problems
arising from the use of any options or any consumable products other than
those designated as Original LAUNCH Products or LAUNCH Approved
Products by LAUNCH.
Trademark Information
LAUNCH is a registered trademark of LAUNCH TECH CO., LTD. (also
called LAUNCH for short) in China and other countries. All other LAUNCH
trademarks, service marks, domain names, logos, and company names
referred to in this manual are either trademarks, registered trademarks,
service marks, domain names, logos, company names of or are otherwise
the property of LAUNCH or its affiliates. In countries where any of the
LAUNCH trademarks, service marks, domain names, logos and company
names are not registered, LAUNCH claims other rights associated with
unregistered trademarks, service marks, domain names, logos, and
company names. Other products or company names referred to in this
manual may be trademarks of their respective owners. You may not use
any trademark, service mark, domain name, logo, or company name
of LAUNCH or any third party without permission from the owner of the
applicable trademark, service mark, domain name, logo, or company
name. You may contact LAUNCH by visiting the website at www.cnlaunch.
com, or writing to LAUNCH TECH. CO., LTD., Launch Industrial Park,
North of Wuhe Avenue, Banxuegang, Bantian, Longgang, Shenzhen,
Guangdong, P.R.China, to request written permission to use Materials on
this manual for purposes or for all other questions relating to this manual.
Safety Precautions
Before using CRP229, please read the following safety information
carefully.
Never collide, throw, or punch CRP229, and avoid falling, extruding and •
blending it.
Do not use CRP229 in exceptionally cold or hot, dusty, damp or dry •
environments.
To ensure a safe driving, please do not use CRP229 while driving.•
Turn off CRP229 before boarding any airplane. •
Do not dismantle CRP229 by yourself. If there is any inquiry, please •
contact the dealer.
Never place CRP229 into apparatus with strong electromagnetic eld.•
Keep CRP229 far away from magnetic devices because its radiations •
may erase the data stored on CRP229.
Store CRP229 out of reach of children and do not allow children to use it •

LAUNCH CRP229 User's Manual
III
unsupervised.
Please use the included battery and charger. Otherwise, explosion may •
happen.
Do not disconnect power abruptly when CRP229 is being formatted or •
in process of uploading or downloading. Or else it may result in program
error.
Precautions on Operating Vehicle’s ECU
Do not disconnect the vehicle inner consumer when the ignition •
switch is on. High voltage transients may encounter at the moment of
disconnecting, which may damage the sensors and the ECU.
Protect the computer from magnetic object.•
Do cut off the power supply of ECU system before welding on the •
vehicle.
Pay more attention to the ECU and the sensors when the operation is •
next to them.
Do connect ECU harness connector firmly, otherwise electronic •
elements, such as IC inside ECU, will be damaged.
Table of Contents
1 Introduction ........................................................................................... 1
1.1 Product Prole ..................................................................................... 1
1.2 Features .............................................................................................. 1
1.3 Technical Specications ...................................................................... 1
2 Knowledge of CRP229 ......................................................................... 2
2.1 CRP229 Display Tablet ........................................................................ 2
2.2 CRP229 Accessory Checklist .............................................................. 3
3 Preparations.......................................................................................... 4
3.1 Charging CRP229 ............................................................................... 4
3.2 On Using Your Battery ......................................................................... 4
3.3 Power On / Power Off CRP229 .......................................................... 4
3.3.1 Power on .................................................................................... 4
3.3.2 Power off .................................................................................... 4
3.4 Tips On Finger Operations .................................................................. 4
3.5 Lock & unlock the screen .................................................................... 4
3.5.1 Lock the screen .......................................................................... 5
3.5.2 Unlock the screen ...................................................................... 5
3.6 Screen Layout ..................................................................................... 5
3.7 Status Bar ............................................................................................ 5
3.8 Notication bar..................................................................................... 6
3.9 Customize your desktop ...................................................................... 6

IV
LAUNCH CRP229 User's Manual
3.9.1 Move items on the desktop ........................................................ 6
3.9.2 Delete items from the desktop ................................................... 6
3.9.3 Change your wallpaper .............................................................. 6
3.9.4 Adjust brightness ........................................................................ 6
3.9.5 Set standby time ........................................................................ 6
3.9.6 Set screen lock ........................................................................... 7
3.9.7 Adjust the volume ....................................................................... 7
3.10 Input Method...................................................................................... 7
3.10.1 Activate / hide on-screen keyboard ......................................... 7
3.10.2 Edit text .................................................................................... 7
3.10.3 Android input method ............................................................... 7
4 Wi-Fi Setting .......................................................................................... 8
5 How to diagnose ................................................................................... 9
5.1 Connections......................................................................................... 9
5.1.1 Preparation ................................................................................. 9
5.1.2 DLC Location ............................................................................. 9
5.1.3 Vehicle Connection .................................................................... 9
5.2 Diagnosis Flowchart .......................................................................... 10
5.3 Product Registration ...........................................................................11
5.3.1 Product registration ...................................................................11
5.3.2 Diagnostic software layout ....................................................... 12
5.3.3 Function menu ......................................................................... 13
5.4 Download/ Update Diagnostic Software ............................................ 13
5.5 Start Diagnosing ................................................................................ 14
5.5.1 Read trouble code .................................................................... 15
5.5.2 Clear trouble code .................................................................... 16
5.5.3 Read data stream ..................................................................... 16
5.6 Quick Check (Coming soon).............................................................. 17
5.7 Maintenance (Coming soon) ............................................................. 17
5.8 Data ................................................................................................... 17
5.9 golo (Coming soon) ........................................................................... 17
5.10 Update ............................................................................................. 17
5.11 Account ............................................................................................ 17
5.11.1 Modify Personal Information ................................................... 17
5.11.2 Change Password .................................................................. 17
5.11.3 Forgot Password .................................................................... 18
5.11.4 Log Out ................................................................................... 18
5.12 More ................................................................................................ 18
6 Others .................................................................................................. 18
6.1 Email.................................................................................................. 18
6.1.1 Congure an email account ..................................................... 18
6.1.2 Send an email .......................................................................... 18
6.1.3 View an email ........................................................................... 19
6.1.4 Delete an email ....................................................................... 19
6.1.5 Revise an account setting ........................................................ 19
6.1.6 Delete an email account ........................................................... 19

LAUNCH CRP229 User's Manual
V
6.2 Browser ............................................................................................. 19
6.2.1 Open browser ........................................................................... 19
6.2.2 Download les .......................................................................... 20
6.2.3 Manage bookmarks .................................................................. 20
6.2.4 Set homepage .......................................................................... 20
6.2.5 Clear history ............................................................................. 20
6.3 Camera .............................................................................................. 20
6.3.1 How to take a picture ............................................................... 20
6.3.2 How to record a video .............................................................. 21
6.4 Gallery ............................................................................................... 21
6.4.1 Open gallery ............................................................................. 21
6.4.2 View pictures or videos ............................................................ 21
6.4.3 Edit photos ............................................................................... 21
6.5 Calendar ............................................................................................ 21
6.6 Alarms................................................................................................ 22
6.6.1 Add an alarm ............................................................................ 22
6.6.2 Delete an alarm ........................................................................ 22
6.6.3 Turn on/off alarm ...................................................................... 22
6.7 File Manager...................................................................................... 22
6.8 Applications ....................................................................................... 22
6.8.1 Install applications .................................................................... 22
6.8.2 View installed applications ....................................................... 22
6.8.3 Uninstall applications ............................................................... 22
6.9 Set Date & Time ................................................................................ 23
6.10 Clear Cache..................................................................................... 23
7 FAQ ...................................................................................................... 23

LAUNCH CRP229 User's Manual
1
Built-in maintenance database speed dial helps repair professionals 3.
diagnose and repair vehicles efciently, accurately and protably.
Wi-Fi connection is supported;4.
Web browser: Users can make online search and visit any website.5.
Other Android-based applications can be customized to install or 6.
uninstall.
File Manager: Lets you manage les or downloaded les stored in SD 7.
card efciently;
Settings: To congure your personalized CRP229.8.
1.3 Technical Specications
A. CRP229 Display Tablet
Item Description
Operating system Android 4.2
Display 5 inch touch screen with 800 x 480 pixels
Connectivity Wi-Fi (802.11 b/g/n)•
USB: 2.0•
Camera Rear-facing, 5.0 megapixel
Sensor Gravity Accelerometer
Audio Input/Output Microphone•
Speakers•
Operating Temperature 0℃ ~ 40℃(32 ~104℉)
Storage Temperature -20℃ ~ 70℃(-4 ~158℉)
1 Introduction
1.1 Product Prole
CRP229 is a new Android-based vehicle trouble diagnostic device
developed for internet applications. It inherits from LAUNCH’s advanced
diagnosing technology and is characterized by covering a wide range of
vehicles, featuring powerful functions, and providing precise test result.
Featuring 5 inch touch screen, it enables users to read/clear DTCs, record,
save and playback data in live graphic display.
Moreover, CRP229 Series also feature the following bi-directional “special
tests”: EVAP, O2 Sensor, I/M Readiness, MIL Status, VIN Info, and On-
board monitors testing.
Meanwhile, taking advantage of mobile internet, it integrates more
application and service, such as Maintenance Database, Upgrade and IM
(Instant Messaging) etc.
1.2 Features
Diagnose:1.
Can diagnose the electronic control system of prevailing vehicle models •
covering Asian, European and American. Diagnosis functions includes:
Read DTCs, Clear DTCs, Read Data Stream, Special Functions etc;
Specially designed for Android platform with clear and user-friendly •
interface;
golo IM (Instant Messaging) application enables technicians to 2.
exchange repair experience and perform remote assistance more
conveniently;

2
LAUNCH CRP229 User's Manual
2.1 CRP229 Display Tablet
Fig. 2-3 CRP229 Display Tablet (front & rear view)
2 Knowledge of CRP229
There are two main components to the CRP229 system:
CRP229 Display Tablet -- the central processor and monitor for the •
system (For details, please refer to Chapter 2.1.)
Fig. 2-1
Diagnostic Main Cable -- the cable used to connect CRP229 to •
diagnostic connector for accessing vehicle data
Fig. 2-2

LAUNCH CRP229 User's Manual
3
2.2 CRP229 Accessory Checklist
Common accessories for each CRP229 are same, but for different
destinations, the accessories of CRP229 (such as diagnostic software,
testing connectors) may vary. Please consult from the local agency or
check the package list supplied with CRP229 together.
Table 2-3 -- CRP229 common accessories and descriptions
No. Name Qt.
1CRP229 Display Tablet 1
2Diagnostic Main Cable 1
3Power adaptor 1
4OBD II Diagnostic Connector 1
5Non-16 pin Diagnostic Connector (optional)
Table 2-1 formulates interfaces and indicators of CRP229 display
tablet:
No. Name & Descriptions
1Communication Indicator
2Screen Lock/Power Button -- to turn the display tablet on/off
with long press, or lock the screen with short press.
3Power Indicator
4Home Button
5golo Button -- for quick access to IM (Instant Messaging)
application
6TF Card Slot -- to insert the TF card.
7USB Port -- to connect the included power adaptor.
8Camera Lens
9Audio Speaker
10 DB15 Connector - to connect the main diagnostic cable
11 Touch Screen
12 Selection Button
13 Conrm Button
14 Back Button

4
LAUNCH CRP229 User's Manual
3 Preparations
3.1 Charging CRP229
Remove the USB port cover from top of CRP229 display tablet, and 1.
then connect one end of the included battery charger into it;
Connect the other end of the charger into AC outlet. If CRP229 is being 2.
charged, the charging indicator illuminates red; Once the indicator turns
green, it means that the charging is complete.
3.2 On Using Your Battery
If the battery keeps unused for a long time or battery is completely •
discharged, it is normal in case it can not be turned on while being
charged. Please charge it for a period and then turn it on.
Please use the included charger to charge your CRP229. We assume •
no responsibility for damage or loss resulting from using other similar
chargers other than the specied one.
To prolong the service life of the battery, avoid charging too frequently.•
The charging time of battery varies with temperature condition and •
battery consumption status.
While CRP229 has low battery, a beep will sound. If it is very low, •
CRP229 will be switched off automatically.
3.3 Power On / Power Off CRP229
3.3.1 Power on
Press the POWER key to turn on CRP229.
Note: If it is the rst time you use CRP229 or CRP229 keeps idle for a
long time, CRP229 could fail to be turned on. It results from low battery. In
this case, please recharge your CRP229 for a while and try to turn it on.
3.3.2 Power off
Press the POWER key, an option menu will pop up on the screen.1.
Tap “Power off” to turn off CRP229.2.
3.4 Tips On Finger Operations
Actions Results
Single-tap To select an item or launch a program.
Double-tap To zoom in so that the text on a webpage appears in a
column that ts your device’s screen.
Long press
Press and hold on the current interface or area until
a contextual menu pops up on the screen, and then
release it.
Slide To jump to different pages.
Drag Tap the desktop icon and drop it to other location.
Spread apart /
Pinch together
To zoom in manually, place two ngers on the screen
and then spread them apart. To zoom out, place two
fingers apart on the screen and then pinch them
together.
3.5 Lock & unlock the screen
Many screen lock modes are available on CRP229. Take the preset
screen-lock mode as example for demonstration.

LAUNCH CRP229 User's Manual
5
3.5.1 Lock the screen
When CRP229 is ON, press POWER key once to lock the screen; •
The system will lock the screen automatically after CRP229 remains •
idle over the preset standby time.
3.5.2 Unlock the screen
Press POWER key to activate the screen, and then drag the lock to “Unlock”
position.
Note: If you dene as unlock using the pattern, you have to draw the
right target pattern to unlock it.
3.6 Screen Layout
1
5
6
2
3
4
Fig. 3-1
On-screen keys and status bar are as follows:
1Tap
to congure the CRP229 system settings and to view the
general information about the Display Tablet.
2Tap to display a list of applications that are currently running.
To open an application, tap it. To remove an application, swipe it
upwards.
3Tap to jump to the Android System’s home screen.
4Tap
to return to the previous screen or exit the application.
5 Display the widget and application icons.
6 It shows: System time, Wi-Fi connection status and signal
strength, battery status and other information. Tap the digital
clock to open the notice panel.
3.7 Status Bar
For some common indicators, please see the following table.
Icons Denitions Icons Denitions
Positioning GPS Charging
Battery is fully charged Low battery
New mail Preparing SD card
Uploading Downloading

6
LAUNCH CRP229 User's Manual
3.9.2 Delete items from the desktop
Hold and press the item to be moved until it is shaken. 1.
Drag it on the trash icon, then release it.2.
Warning: Deleting an icon will uninstall the corresponding application.
Please be careful to do so.
3.9.3 Change your wallpaper
Hold and press a blank area on the desktop, a pop-up wallpaper 1.
window will be shown on the screen.
Set different wallpaper as desired:2.
• Wallpapers: Choose a still picture from gallery as wallpaper.
• Live Wallpapers: Open it to choose one of the preset live wallpapers
as wallpaper.
• Gallery: Set the photos you captured as wallpaper.
3.9.4 Adjust brightness
Tips: Reducing the brightness of the screen is helpful to save the
power of CRP229.
On the main menu screen, tap Settings > Display > Brightness.1.
Drag the slider to adjust it as desired.2.
3.9.5 Set standby time
If no activities are made within the dened standby period, the screen will
be locked automatically and the system enters sleep mode to save power.
Connected to a PC USB bound is activated
Available Wi-Fi is
detected Connected to Wi-Fi
Notes: When the icon appears on the status bar, please charge it
immediately.
3.8 Notication bar
The notification bar is used to display some activities, such as new
messages, to do list and running tasks. You can also open the notication
bar to view the reminder or activity notication.
3.9 Customize your desktop
3.9.1 Move items on the desktop
Hold and press the item to be moved until it is shaken. 1.
Drag and drop it to the target location.2.
Note: Drag the icon to the margin of the screen and keep it still, the
system will switch to other extension desktop, place it to the desired
location.

LAUNCH CRP229 User's Manual
7
On the main menu screen, tap Settings > Display > Sleep.1.
Choose the desired sleep time.2.
3.9.6 Set screen lock
This function is designed to lock the screen and buttons to avoid accidental
operations while CRP229 keeps unattended.
On the main menu screen, tap Settings > Security > Screen lock.1.
Choose the desired screen lock mode and follow the on-screen 2.
instructions to nish your setting.
3.9.7 Adjust the volume
This option enables you to adjust the volume of the ringtones, media
player, alarm and notication.
On the main menu screen, tap Settings > Sound > Volume.1.
Drag the slider to adjust it.2.
Note: Alternatively, you can also press the volume keys to control the
volume of the current application.
3.10 Input Method
3.10.1 Activate / hide on-screen keyboard
By default, Android keybaord is available on CRP229.
To input text, tap the input box and the on-screen keyboard will be •
activated automatically.
After inputting, tap • to hide the keyboard.
Note: In some applications, the on-screen keyboard may appear over
some interfaces partially. Close it to view more so that you can judge
what’s next to do.
3.10.2 Edit text
Cut, copy and paste operations are supported.
Tap and hold the desired text area until a blue cursor appears. 1.
Press and drag the cursor to highlight the text to be edited. 2.
Tap SELECT ALL, CUT or COPY to perform the corresponding 3.
operations. To delete the selected text, tap the delete key on the
keyboard.
3.10.3 Android input method
4
5
1
23
Fig. 3-6
1 To toggle between upper case and lower case.

8
LAUNCH CRP229 User's Manual
2 To switch to numeric & symbol keyboard.
3 To enter a space.
4 > To delete the character before the cursor.
> Long-press this key to delete all characters before the
cursor.
5 Line feed.
Note: For different input box, keyboard layout may vary. The figure
shown as above is provided for reference purpose.
4 Wi-Fi Setting
Note: Once Wi-Fi is set as ON, CRP229 will consume more power.
While Wi-Fi keeps unused, please set it off to save power.
On the main menu screen, tap Settings > Wi-Fi.1.
Tap or slide the Wi-Fi switch to ON, CRP229 starts searching all 2.
available wireless LANs.
Choose the desired Wi-Fi,3.
If the network you chose is open, you can connect on it directly;•
If the selected network is encrypted and secured with WPA, you have •
to input the right access password to connect.
Once it is connected successfully, tap the Wi-Fi from the list to view its
name, link speed, security type, IP address etc.
When CRP229 is in range of the WLAN, it will connect to the previously
linked network automatically.

LAUNCH CRP229 User's Manual
9
5 How to diagnose
5.1 Connections
5.1.1 Preparation
Normal testing conditions
Turn on the vehicle power supply.•
Vehicle battery voltage range should be 9-14V and working voltage of •
CRP229 is 9-18V.
Throttle should be closed at its close position. •
Ignition timing and idle speed should be within specied range; water •
and transmission oil temperature are within normal working range
(water temperature is 90-110℃ and transmission oil temperature is 50-
80℃).
Select testing connectors
If CRP229 is testing vehicles equipped with universal OBD II 16 PIN
diagnostic socket, please use the included diagnostic connector. (For
vehicles with non-OBD II 16 PIN diagnostic socket, a non-16 PIN
connector is required.)
5.1.2 DLC Location
The DLC (Data Link Connector or Diagnostic Link Connector) is the
standardized 16-cavity connector where diagnostic code readers interface
with the vehicle’s on-board computer. The DLC is usually located 12
inches from the center of the instrument panel (dash), under or around the
driver’s side for most vehicles. If Data Link Connector is not located under
dashboard, a label should be there telling location. For some Asian and
European vehicles, the DLC is located behind the ashtray and the ashtray
must be removed to access the connector. If the DLC cannot be found,
refer to the vehicle’s service manual for the location.
Near the center
of dashboard
Fig. 5-1
5.1.3 Vehicle Connection
The method used to connect the diagnostic connector to a vehicle’s DLC
depends on the vehicle’s conguration as follows:
A vehicle equipped with an OBD II management system supplies both •
communication and 12V power through a standardized DLC.
A vehicle not equipped with an OBD II management system supplies •

10
LAUNCH CRP229 User's Manual
Fig. 5-2
communication through a DLC connection, and in some cases supplies
12V power through the cigarette lighter receptacle or a connection to
the vehicle battery.
Follow the steps mentioned below to connect OBD II vehicle:
Locate vehicle’s DLC socket. 1.
Plug the DB15 connector of OBD II diagnostic connector into diagnostic 2.
main cable, and then connect the other end of diagnostic connector to
the vehicle’s DLC socket.
Plug the other end of diagnostic main cable into the DB15 connector of 3.
CRP229, then tighten the captive screws.
For non-OBDII vehicle, proceed as follows:
Locate vehicle’s DLC socket. 1.
Select the corresponding non-16pin connector.2.
Plug the non-16pin end of diagnostic connector into the DLC socket, 3.
then connect the other end to the diagnostic main cable.
Connect the other end of the diagnostic main cable to DB15 connector 4.
of CRP229 and then tighten the captive screws.
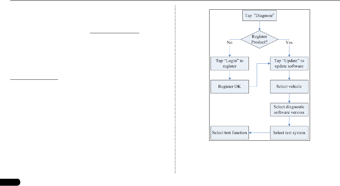
5.2 Diagnosis Flowchart
For new users, please follow the operation chart shown in Fig. 5-2 to get
familiar with and start using CRP229.

LAUNCH CRP229 User's Manual
11
5.3 Product Registration
5.3.1 Product registration
Make sure the diagnostic main cable is properly connected to CRP229
before registering CRP229.
Tap the icon on the desktop to launch the application, a disclaimer page
will pop up on the window.
Tap “I’ve read it” to enter the main function menu of diagnosis software, as
indicated in Fig. 5-3.
Fig. 5-3
1. Tap “Diagnose” to enter the vehicle selection interface.
By default, the screen appears blank because vehicle diagnostic
software needs to be downloaded onto CRP229.
Fig. 5-4
2. Tap “Login” to enter the login interface:
Fig. 5-5
In Fig. 5-5, tap “Register” to enter a screen similar to Fig. 5-6:

12
LAUNCH CRP229 User's Manual
Fig. 5-6
Where Username originates from CRP229 product serial number
automatically and Password is generated randomly. Input a valid email
address and tap “Register”. A conrmation dialog box will pop up on the
screen, tap “Corm” to nish your registration.
Note: Users are required to fill in the Email Address item, which is
mainly designed to retrieve your password in case you forgot the password
in the future.
5.3.2 Diagnostic software layout
2
3
4
5
18
9
7
6
Fig. 5-7
1Tap to pull down all function menu. Refer to “Chapter 5.3.3
Function menu” for details.
2Tap
to congure the CRP229 system settings and to view the
general information about the Display Tablet.
3Tap to display a list of applications that are currently running.
To open an application, tap it. To remove an application, swipe it
upwards.
4Tap to jump to the Android System’s home screen.
5Tap
to return to the previous screen or exit the application.

LAUNCH CRP229 User's Manual
13
6Tap to nd more applications.
7 Vehicle region buttons: Tap different buttons to switch to
corresponding vehicles.
8 Login button: Tap it to log in or register CRP229. Once users
have logged in successfully, it will change to your username.
9 Vehicle diagnosis software display area: To start diagnosing a
vehicle, you have to download the corresponding diagnostic
software. In case a diagnostic software is downloaded and
installed, its logo will disappear.
For details on downloading or updating a software, please refer
to “Chapter 5.4 Download/ Update Diagnostic Software”.
5.3.3 Function menu
Fig. 5-8
Name Description
Diagnose Congures CRP229 to operate as a diagnostic
tool.
Quick Check (Coming soon)
Maintenance (Coming soon)
Data To view and play back all diagnostic records.
golo A qu i ck dia l t o IM (I n s t an t M e s sa gi n g)
application.
Update To dowload or update vehicle software.
Account Enables you to manage your prole.
More Accesses to Quick start guide, User's manual
and application .apk update.
5.4 Download/ Update Diagnostic Software
Before diagnosing a vehicle, you have to download the corresponding
vehicle diagnosis software.
In Fig. 5-8, tap “Update” to launch the update interface. See Fig. 5-9.

14
LAUNCH CRP229 User's Manual
Fig. 5-9
By default, all diagnostic software are selected. To select certain software,
Tap , and then uncheck the box next to Version. Tap to start
downloading.
Fig. 5-10
Once it is complete, the system will decompress the software packages.
Tap to return to the main menu screen.
5.5 Start Diagnosing
Tap “Diagnose” on the main function menu to enter the vehicle selection
page.
Fig. 5-11
Take Demo as an example to demonstrate how to diagnose a vehicle.
1. Tap the “Demo” logo, the system will prompt you to select the diagnostic
software version. See Fig. 5-12.

LAUNCH CRP229 User's Manual
15
Fig. 5-12
2. Tap the desired version to start initializing. After initializing is complete,
the screen will display as below:
Fig. 5-13
3. Tap “Demo” to enter system selection interface. See Fig. 5-14.
Fig. 5-14
4. Tap “Engine”, the system will jump to the function menu. See Fig. 5-15.
Fig. 5-15
5.5.1 Read trouble code
Tap “Read trouble code” in function menu, the screen will display the
diagnostic result.

16
LAUNCH CRP229 User's Manual
: To save the current data in text format.
: To save the current data in screenshot form.
Tap to return to the function selection screen.
5.5.2 Clear trouble code
Tap “Clear trouble code” function menu, the system will automatically
delete the currently existing trouble code.
Note: The trouble code will not disappear until the trouble was
completely cleared.
5.5.3 Read data stream
Tap “Read data stream” in function menu, the system will display data
stream items.
Fig. 5-16
To select certain data stream item, just tap , then the selected item will
be activated and will change into .
To select all items of the current screen, tap , and then tap “OK” to enter
data stream reading interface. See Fig. 5-17.
To deselect all items, tap .
Fig. 5-17
: To save the current data in text format.
: To save the current data in screenshot form.
After selecting, tap , the system will display data changes in waveform.
To start to record, tap ; To stop recording, click .
On data stream reading page, the following operations can be done:
: Tap to select the desired data stream to be browsed, and then tap it to
view the waveform.
: Tap to start recording diagnostic data for future playback and view.
The saved le follows the naming rule: It begins with vehicle type, and then
the record starting time and ends with .x431 (To differentiate between les,

LAUNCH CRP229 User's Manual
17
please congure the accurate system time). The le is stored in “Data”. For
details on playback operations, please refer to Chapter 5.8 “Data”.
Tap to return to the function selection screen.
5.6 Quick Check (Coming soon)
5.7 Maintenance (Coming soon)
5.8 Data
This option is used to view the diagnostic report generated in process of
vehicle diagnosis. Additionally, delete, send operations are also supported.
Tap “Data”, a list of diagnostic report will appear below the tab.
If user records the running parameters while reading data stream, .x431
le will be shown on the screen.
In case the DTC result is saved as .txt le on Read Trouble Code page, .txt
le will be displayed on the screen.
Tap certain diagnostic report (.txt) to view it.
Tap certain diagnosis playback le (.x431) to view it.
On-Screen button denitions:
Delete: To delete the current report;
Character: To view the diagnostic report in character form.
Graph: To view the diagnostic report in waveform form.
5.9 golo (Coming soon)
5.10 Update
Refer to Chapter 5.3 for details.
5.11 Account
Use this item to congure and manage your personal information.
Fig. 5-20
5.11.1 Modify Personal Information
It enables you to modify your personal information.
5.11.2 Change Password
This option allows you to change your login password.

18
LAUNCH CRP229 User's Manual
6 Others
6.1 Email
The function allows you to send and receive email. You can add POP3 or
IMAP email account for some common web email service provider.
6.1.1 Congure an email account
Note: Before sending or receiving email, you have to set up an email
account. In addition, this function required a stable network connection.
On the desktop, click 1. Email.
Input email address and password, click “Next” or “Manual setup”. 2.
Note: If “Manual setup” is selected, please consult your email service
provider for detailed parameter setting.
Choose the desired email account type to enter the incoming settings 3.
screen, tap “Next”.
Follow the on-screen instructions to proceed until the system prompts 4.
you that the account setup has been nished.
6.1.2 Send an email
Enter main menu screen, and click 1. Email to enter account screen. If
several email accounts are congured, choose the desired one.
Tap 2. to enter new mail writing interface. Input the receiver address in
“To” eld and a title in “Subject” column, and then type in the content in
“Compose” email area.
5.11.3 Forgot Password
This option lets you to retrieve your password via email.
5.11.4 Log Out
This option allows you to log out the system.
To log out the current user ID, tap “Log Out”.
5.12 More
Use this item to view and congure your personal information.

LAUNCH CRP229 User's Manual
19
After inputting, click 3. , you can perform any one of the followings:
Attach le, add CC/BCC, save draft, discard and setting.
Tap 4. to send email.
6.1.3 View an email
Enter main menu screen, and click 1. Email to enter account screen.
Tap the desired email account.2.
Tap the desired one to read:3.
Note: For different networks, inbox may have some delays. Tap on
the upper right corner to refresh the email list.
6.1.4 Delete an email
Enter main menu screen, and click 1. Email to enter account screen.
Tap the desired account, and then select the mail to be deleted. 2.
Tap 3. to delete.
Note: To delete multiple emails, check the box before the message and
then click . Once “Messages deleted” appear, it indicated the selected
messages has been removed successfully.
6.1.5 Revise an account setting
Enter main menu screen, and click 1. Email to enter account screen.
Tap 2. > Settings.
Choose the desired Email account from the account list.3.
Follow the instructions on the screen to make general settings and 4.
notication settings.
Note: Never change the default settings of the server, otherwise email
failure may occur.
6.1.6 Delete an email account
Once Email account is removed, CRP229 stops receiving the emails from
this account, but all messages in it still keeps as it is.
Enter main menu screen, and tap Email to enter account screen.1.
Tap 2. > Settings.
Choose the desired Email account from the account list.3.
Choose “Remove account” to delete it.4.
6.2 Browser
6.2.1 Open browser
Enter main menu screen, tap to launch the browser. You can choose
the desired homepage or input the website address to browse.
1
2
3
45
6
7
8
Fig. 6-1

20
LAUNCH CRP229 User's Manual
1 Create a new tab.
2 Close the current page.
3 Refresh the current page.
4 Input a web address.
5 Add the current page as bookmark.
6 Open search bar.
7 Open bookmark list.
8 View more options.
6.2.2 Download les
Files, pictures, and applications can be downloaded from the website in
browser.
For example:
Tap and hold a picture, then choose “Save image” from pop-up menu to
download it.
To download a link, tap and hold it, and then choose “Save link”.
To protect your CRP229 and personal data, please download applications
from trusted sources. To configure it, tap Settings > Security, and then
deselect the box next to Unknown sources.
6.2.3 Manage bookmarks
You can set the favorite website as bookmark for your quick access.
Enter main menu screen, tap 1. to launch the browser.
Tap 2. to enter bookmarks page.
Long press it, you can share, open and delete the bookmark. 3.
6.2.4 Set homepage
This option enables you to set commonly visited website as the homepage.
The homepage will be opened by default every time you launch your
browser.
Enter main menu screen, tap 1. to launch the browser.
Tap 2. > Settings > General.
Tap “Set homepage”, then follow the on-screen instructions to nish it. 3.
6.2.5 Clear history
To prevent your personal information from being exposed much better, you
are strongly recommended to clear your browser navigation history.
Enter main menu screen, tap 1. to launch the browser.
Tap 2. > Settings > Privacy & security.
Tap “Clear history”.3.
6.3 Camera
6.3.1 How to take a picture
Enter main menu screen, tap .
Tap 1. to switch between camera, video, and panorama mode.

LAUNCH CRP229 User's Manual
21
Tap 2. to take a picture.
Tap 3. to make some camera settings.
6.3.2 How to record a video
In camera mode, drag the slider to video mode.
Tap 1. to switch between camera, video, and panorama mode.
Tap 2. to take a video.
Tap 3. to make some camera settings.
6.4 Gallery
This option is used to manage pictures and video les.
6.4.1 Open gallery
Enter the main menu screen, tap to open gallery, the system starts
scanning all pictures and videos on CRP229.
6.4.2 View pictures or videos
Enter the main menu screen, tap 1. to open gallery.
Tap a picture or video le to view it in full screen mode.2.
To zoom in manually, place two fingers on the screen and then spread
them apart. To zoom out, either double-tap again or place two ngers apart
on the screen and then pinch them together.
Featuring gravity sensor, CRP229 will adjust the orientation of the pictures
automatically if it is rotated.
The following operations can be also done while browsing gallery:
To share pictures or videos.
To view more options.
6.4.3 Edit photos
Without installing third-party photo processing software, CRP229 provides
powerful photo editing functions, such as light compensation, red eye
processing, crops etc.
Open the picture to be edited in 1. .
Tap 1. and select “Edit” from the pull-down list, a function menu will be
displayed at the bottom of the picture.
Tap Save, the edited picture will also be saved in the same folder in 2.
which the original picture lies.
6.5 Calendar
This function lets you view calendar or create to-do events.
Enter main menu screen, tap . Tap the time in the upper left corner to
switch between Day, Week, Month and Agenda.

22
LAUNCH CRP229 User's Manual
6.6 Alarms
6.6.1 Add an alarm
Enter main menu screen, tap 1. .
Tap 2. to enter new alarm setting interface.
Set the detailed items. 3.
After setting, tap “OK” to conrm.4.
6.6.2 Delete an alarm
On alarm list screen, tap and hold the desired alarm.1.
Tap the 2. , and then tap “OK” in the conrmation dialog box to delete it.
6.6.3 Turn on/off alarm
On alarm list screen, slide the switch to ON to activate it. To disable it, just
switch it to OFF.
6.7 File Manager
This option enables you to manage your les.
Tap File Manager, and then choose the desired folder to perform
corresponding operations.
6.8 Applications
6.8.1 Install applications
To install an application, you need to download it firstly. All items
downloaded in default browser are saved in Downloads.
On the main menu screen, tap 1. Downloads.
Choose the desired .apk le.2.
Tap “Install” to start installing the application.3.
Tap “Done” to nish it.4.
Note: In process of installation, a message prompting installation
prohibited may appear. Please read it carefully. To install it, please tap
“Settings” > “Security”, and check the box next to “Unknown sources”,
which allows you to install non-Market application.
6.8.2 View installed applications
Tap Settings > Apps.1.
Swipe the screen from right to left until ALL tab appears. 2.
Tap the desired one to view its detailed information.3.
6.8.3 Uninstall applications
To release storage space, you can uninstall some unused applications.
Tap Settings > Apps.1.
Swipe the screen from right to left until ALL tab appears. 2.
Tap the desired one to enter.3.
Tap “Uninstall” and then tap “OK” in the dialog box to start uninstalling.4.

LAUNCH CRP229 User's Manual
23
6.9 Set Date & Time
CRP229 is preset to use the network-provided date, time zone and time.
Note: If Automatic date & time is set as Use network-provided time,
date, time and time zone will not be dened.
Enter the main menu screen, tap Settings > “Date & time”.1.
Deselect “Automatic date & time”.2.
Follow the on-screen instructions to set date, time and time zone. 3.
6.10 Clear Cache
If insufcient memory occurs, please clear cache to spare more storage
space.
Tap Settings > Apps.1.
Swipe the screen from right to left until ALL tab appears. 2.
Tap certain application to enter and then tap “Clear cache”.3.
7 FAQ
1. How to save power?
Please turn off the screen while CRP229 keeps idle.•
Set a shorter standby time.•
Decrease the brightness of the screen.•
If Wi-Fi connection is not required, please turn it off.•
Disable GPS function if GPS service is not in use.•
2. What should I do in case I forgot the screen lock?
You can set screen lock as pattern or password. If you forgot the password,
please consult your device provider or reset your device.
Warning: Resetting may cause data loss. Before use, please make
sure important data has been backed up.
3. How to do if the system runs slowly?
In this case, please do the followings:
> Check all running applications and stop the unused applications.
> Check all installed applications and remove the unnecessary
applications.
If all steps mentioned above are nished and the system still works slowly.
Please try to close the system and reboot your CRP229.
4. How to format internal storage?

24
LAUNCH CRP229 User's Manual
On the main menu screen, tap Settings.1.
Tap “Storage” > “Erase internal storage” to enter and confirm your 2.
operation.
Warning: Doing so will erase all stored data and all running
applications may encounter abnormal operations. To restore it, just restart
your CRP229.
5. Why some videos on the website can be not played?
It possibly results from:
The current browser does not support Flash playing; 1.
Flash player does not support this video. 2.
Try to use other browsers to watch it or install other Flash player.
6. The data and time of CRP229 can not be set.
It is because Automatic date & time is set on your CRP229. Tap Settings
> Date & time, deselect “Automatic date & time” and then set the date and
time manually.
7. How to distinguish between PIN and password in screen lock?
The difference between PIN and password is as follows:
> PIN: Generally, it is composed of 4~16 numbers.
> Password: It may include: 4~16 numbers, characters and symbols.
Customer Service Department
If you have any questions on the operation of the unit, please contact us:
1-877-LAUNCH-9
Statement:
LAUNCH reserves the rights to make any change to product designs and
specications without notice. The actual object may differ a little from the
descriptions in the manual in physical appearance, color and conguration.
We have tried our best to make the descriptions and illustrations in the
manual as accurate as possible, and defects are inevitable, if you have
any question, please contact local dealer or after-sale service center
of LAUNCH, LAUNCH does not bear any responsibility arising from
misunderstandings.
FCC Caution.
§ 15.19 Labelling requirements.
This device complies with part 15 of the FCC Rules. Operation is subject
to the following two conditions: (1) This device may not cause harmful
interference, and (2) this device must accept any interference received,
including interference that may cause undesired operation.
§ 15.21 Information to user.
Any Changes or modifications not expressly approved by the party responsible
for compliance could void the user's authority to operate the equipment.
§ 15.105 Information to the user.
Note: This equipment has been tested and found to comply with the limits for
a Class B digital device, pursuant to part 15 of the FCC Rules. These limits
are designed to provide reasonable protection against harmful interference
in a residential installation. This equipment generates uses and can radiate
radio frequency energy and, if not installed and used in accordance with
the instructions, may cause harmful interference to radio communications.
However, there is no guarantee that interference will not occur in a particular
installation. If this equipment does cause harmful interference to radio or
television reception, which can be determined by turning the equipment off
and on, the user is encouraged to try to correct the interference by one or
more of the following measures:
-Reorient or relocate the receiving antenna.
-Connect the equipment into an outlet on a circuit different from that to
which the receiver is connected.
-Consult the dealer or an experienced radio/TV technician for help.
Specific Absorption Rate (SAR) information:
?
This Automotive diagnosis computer meets the government's requirements for
exposure to radio waves. The guidelines are based on standards that were
developed by independent scientific organizations through periodic and
thorough evaluation of scientific studies. The standards include a substantial
safety margin designed to assure the safety of all persons regardless of age or
health.
FCC RF Exposure Information and Statement The SAR limit of USA (FCC) is 1.6 W/kg
averaged over one gram of tissue. Device types: Creader professional229
(FCC ID: XUJCRP229A) has also been tested against this SAR limit. The highest
SAR value reported under this standard during product certification for use at
the body is 1W/kg . This device was tested for typical body-worn operations with
the back of the handset kept 1.5cm from the body. To maintain compliance with
FCC RF exposure requirements, use accessories that maintain a 1.5cm separation
distance between the user's body and the back of the handset. The use of belt clips,
holsters and similar accessories should not contain metallic components in its
assembly. The use of accessories that do not satisfy these requirements may not
comply with FCC RF exposure requirements, and should be avoided.
Body-worn Operation
This device was tested for typical body-worn operations. To comply with RF
exposure requirements, a minimum separation distance of 1.5 cm must be maintained
between the user’s body and the handset, including the antenna. Third-party belt-clips,
holsters, and similar accessories used by this device should not contain any
metallic components. Body-worn accessories that do not meet these requirements
may not comply with RF exposure requirements and should be avoided. Use only
the supplied or an approved antenna.
-Increase the separation between the equipment and receiver.
-Connect the equipment into an outlet on a circuit different from that to which
the receiver is connected.
-Consult the dealer or an experienced radio/TV technician for help.
Specific Absorption Rate (SAR) information: ?
This s Automotive Diagnosis Computer meets the government's requirements for
exposure to radio waves. The guidelines are based on standards that were
developed by independent scientific organizations through periodic and thorough
evaluation of scientific studies. The standards include a substantial safety margin
designed to assure the safety of all persons regardless of age or health. FCC RF
Exposure Information and Statement The SAR limit of USA (FCC) is 1.6 W/kg averaged
over one gram of tissue. Device types: Creader professional229 (FCC ID: XUJCRP229A)
has also been tested against this SAR limit. The highest SAR value reported under
this standard during product certification for use at the when properly close to
the body is 0.12W/kg. This device was tested for typical body-support operations
with the back of the device kept 0cm from the body.