Thrane and Thrane A S RT5022 VHF Marine Radiotelephone User Manual B5022GB 1 pmd
Thrane & Thrane A/S VHF Marine Radiotelephone B5022GB 1 pmd
Contents
- 1. user manual
- 2. Training Information
user manual

SAILOR RT5022
VHF DSC
Operation Manual
PRELIMINARY
ii
Introduction
Congratulations on your new SAILOR RT5022 VHF
SAILOR marine equipment is specially designed for the extremely rugged conditions on bord
a ship, based on more than 50 years experience with all kinds of vessels , from small
pleasure crafts, over fishing vessels working under all climatic conditions, to the biggest
ships.
SAILOR ® is one of Europe’s leading manufacturers of maritime radiocommunication
equipment - a position which has been maintained by means of constant and extensive
product development. We have a worldwide network of dealers with general agencies in
more than 80 countries. All our dealers are specially trained to service all your SAILOR ®
products.
About this manual
This manual is for the daily user of the system. Additionally, it includes a section on the
installation procedures, and - on page ii - standard distress procedures. We highly recom-
mend you to read the manual before you start using the equipment.
Notice: There may be some minor differences in the graphic layout of the manual compared
to the physical device.
Abbreviations used in this manual
ADDR Address
BI Channel mode when sailing on European rivers
BQ DSC Call Acknowledgement Reply
CU Control Unit
DSC Digital Selective Calling
DW Dual Watch
EOS DSC End Of Sequence
GMDSS Global Maritime Distress and Safety System
MMSI Maritime Mobile Service Identification
PTT “Push To Talk” button
RQ DSC Call Acknowledgement Request
RX Receive/r
SQ Squelch
TX Transmit/ter
UTC Coordinated Universal Time
Please note
Any responsibility or liability for loss or damage in connection with the use of this product and
the accompanying documentation is disclaimed. The information in this manual is furnished
for informational use only, is subject to change without notice, may contain errors or
inaccuracies, and represents no commitment whatsoever. This agreement is governed by
the laws of Denmark.
Doc. No.: B5022GB0 Issue: PRELIMINARY, 0505

iii
QUICK DSC DISTRESS CALL
(only for emergency use)
1. If necessary, switch on by pressing the ON/OFF button.
2. Lift up lid covering the orange DISTRESS key and press for 5 seconds.
3. Alarm indicator light will flash and will be accompanied by a sound.
Distress is sent after continuous tone.
4. Unless stopped manually, by pressing the key or switching the
unit off, the distress call is automatically repeated every 3½-4½ min-
utes until distress acknowledgment is received.
Wait for distress acknowledgement and start mayday procedure. If an
alarm panel is connected the VHF DISTRESS button on this unit will have
the same functionality. All further handling should continue in front of your
main VHF DSC.
MAYDAY PROCEDURE
When DSC distress acknowledgement is received after you pushed
DISTRESS, or if you otherwise need to commence distress traffic by
radiotelephony on the distress traffic frequency channel 16, this should
follow:
•“MAYDAY”,
•“this is”,
•the 9-digit identity
and
the call sign or other identification of the ship,
•the ship’s position in latitude and longitude or other reference to a
known geographical location,
•the nature of distress and assistance wanted,
•any other information which might facilitate the rescue.
Upon reception of a DSC distress alert from another ship in distress, you
should acknowledge the receipt by radiotelephony on the distress traffic
frequency channel 16, with the following:
•“MAYDAY”,
•the 9-digit identity of the ship in distress, repeated 3 times,
“this is”,
•the 9-digit identity or the call sign or other identification of own ship,
repeated 3 times,
•“RECEIVED MAYDAY”.

vi
0131
Your VHF at a glance
1. Loudspeaker
2. Volume level indicator
3. Squelsh level indicator
4. Indicator lamps. Condition when lit:
1W: 1 watt transmission mode.
Alarm: Alarm call received.
Call: DSC call for you received.
DW:
5. Telephone display
6. Indicators. Condition when lit:
Tx: Transmitting
Int: International channel system
activated
(Is used when sailing on any sea in the
world except in US waters)
US: US channel system activated
(Is used when sailing in US Waters)
BI: BI channel system activated
(Is used when sailing on the rivers of
Europe)
1 2 3 4 5 6 78910
11 12 13 14 15 16
Int
US
BI
Tx
Call
DW
1W
Vol
SQ
Alarm
0191 - 05
7. Dimming button
8. Menu button
9. Mute alerts
10. Keyboard.
11. DISTRESS button (Lid with spring.
Normal push button underneath)
12. Information/Message display
13. Squelsh control. Adjust to silent when no
station is received
14. Push ON/OFF / VOLUME control
15. Replay button
16. Quick-select key for channel 16.

1
0505
Contents
Introduction .............................................................................................................................. ii
About this manual ................................................................................................................ ii
Abbreviations used in this manual ...................................................................................... ii
QUICK DSC DISTRESS CALL ................................................................................................ iii
MAYDAY PROCEDURE ........................................................................................................... iii
Your VHF at a glance ............................................................................................................... iv
1 Radio Communication in brief ......................................................................................... 3
1.1 Powering VHF ............................................................................................................. 3
1.2 Operating VHF radio communication ......................................................................... 3
1.3 Receiving a Call on Channel 16 ................................................................................. 3
1.4 Making a Radiotelephone Call ................................................................................... 4
1.5 Speaker Volume ......................................................................................................... 4
1.6 Earpiece Volume......................................................................................................... 4
1.7 Squelch ....................................................................................................................... 4
1.8 Channel Selection ....................................................................................................... 5
1.9 Dual Watch.................................................................................................................. 5
1.10 Replay ......................................................................................................................... 5
1.11 Dimming ...................................................................................................................... 6
1.12 Contrast ....................................................................................................................... 6
2 Basic DSC Operations ...................................................................................................... 7
2.1 Menu Operation .......................................................................................................... 7
2.2 Receiving a DSC call .................................................................................................. 7
2.3 Transmitting DSC Calls .............................................................................................. 8
2.4 Call a Ship Station ...................................................................................................... 8
2.5 Call a Shore Station .................................................................................................... 8
2.6 Direct Call to a PSTN via a Coast Station ................................................................. 8
2.7 Call a Group of Ships.................................................................................................. 9
2.8 Create Emergency Calls............................................................................................. 9
2.9 DSC Call Log .............................................................................................................. 9
2.10 Entering Your Position into the System ..................................................................... 9
3 Your VHF in detail ............................................................................................................ 11
3.1 Abnormal Power-down ............................................................................................. 11
3.2 Settings .....................................................................................................................11
3.3 Setting Channel Mode .............................................................................................. 11
3.4 Private channels ....................................................................................................... 11
3.5 Duplex Channels....................................................................................................... 12
3.6 ATIS (Inland Waterways Only) ................................................................................. 12
3.7 Transmitter power ..................................................................................................... 12
3.8 Channel Scanning..................................................................................................... 12
3.9 Creating Scan Tables ............................................................................................... 13

2
0505
4 DSC Operations in Detail ................................................................................................ 14
4.1 MMSI Number ........................................................................................................... 14
4.2 Group MMSI Number................................................................................................ 14
4.3 Differentiating Incoming Calls by Ringing Tones ..................................................... 14
4.4 Working Channel ...................................................................................................... 15
4.5 Contact List ............................................................................................................... 15
4.6 Settings for DSC ....................................................................................................... 17
4.7 Implicit Behaviour for Operations with DSC............................................................. 18
4.8 Radio Configuration and Settings............................................................................. 20
5 Errors and Warnings ........................................................................................................ 21
5.1 System Event logging ............................................................................................... 21
5.2 Troubleshooting ........................................................................................................ 22
6 Menu Tree .......................................................................................................................... 25
7 Optional Functional Devices .......................................................................................... 27
7.1 Semifunctional Control Unit ...................................................................................... 27
7.2 Alarm Panel............................................................................................................... 30
7.3 Printer ........................................................................................................................ 31
8 Maritime Channels ........................................................................................................... 32
8.1 International Channels .............................................................................................. 32
8.2 US Channels ............................................................................................................. 33
8.3 BI Channels............................................................................................................... 34
9 Installation ........................................................................................................................ 35
9.1 Mounting possibilities ............................................................................................... 35
9.2 Interface connections ............................................................................................... 41
9.3 Power supply ............................................................................................................ 47
9.4 Antenna installation and precautions ....................................................................... 47
10 Technical specification ................................................................................................... 50

3
Basic
1 Radio Communication in brief
1.1 Powering VHF
The VHF is turned on by a single push on the ON/OFF/Vol button. The VHF is
turned off by pressing the ON/OFF/Vol button for 3 seconds.
Always indicated with a count down window in the information display, except if
the radio is powered down in distress state.
Any connected devices (Alarm panel, Handset, CUs) will only be operational
if the VHF is powered.
1.2 Operating VHF radio communication
The VHF is operated by means of a handset.
To bring the VHF in transmission mode handset must be hooked off and the PTT button on
the handset is be pressed. Transmission is indicated with the TX indicator lit. Receive mode
is always reached by releasing the PTT button.
PTT
PTT
Press PTT
Release PTT
hooked off
hooked on
HandsetHandset
Transmit and receive is performed on the working channel shown in the telephone display.
1.3 Receiving a Call on Channel 16
When you hear your call name in the loudspeaker:
1. Lift the handset.
2. Press the PTT key.
3. Repeat the name of the station calling you and say “This is [your ship’s name].”
4. Suggest a channel other than 16 by saying “Channel [suggested number]”.
5. Say “Over” and release the PTT key
to allow your caller to confirm the suggested new channel.
6. Switch to the new channel – for example, channel 71
– and begin your conversation. Only press PTT when you are talking. If you are on a
simplex channel (in other words, a channel that can carry just one transmission at a
time), always say “Over” just before releasing. With duplex channels (ship-shore
calls), the conversation can be two-way as with a normal land telephone call.

4
Basic
0505
1.4 Making a Radiotelephone Call
A radiotelephone call is preferably to be commenced using DSC. Alternatively the following
public calling procedure shall be used:
1. Select channel 16 (by pressing ) or other agreed channel.
2. Lift the handset.
3. Press the PTT key and make your call.
First, say the name of the station
you are calling three times.
Then say “This is [your ship’s name”], again three times.
Finally, say “Over”.
4. Release the PTT key to listen.
5. When answered, agree upon a channel,
switch to that channel – for example, channel 6 – and begin your conversation. Only
press PTT when you are talking. If on a simplex channel (in other words, a channel
that can carry just one transmission at a time), always say “Over” just before
releasing.
1.5 Speaker Volume
The volume in the loudspeaker (internal and optional external) is adjusted by turning the
VOLUME control. The volume level is visualized in the telephone display. The volume can be
adjusted to a mute state by turning the volume control left (down). If the volume is adjusted
to the mute level the VOL LED will flash.
1.6 Earpiece Volume
The volume level of the default handset earpiece is adjusted selecting the Handset Volume
menu (4.3.1).
The and buttons are used to adjust the level. The level is indicated in the
information/message display.
1.7 Squelch
The squelch level is adjusted using the squelch control. The actual squelch level
is visualized in the telephone display.

5
Basic
1.8 Channel Selection
The system is defaulting to channel 16 after a normal power-on.
Channels can be selected using the
(increasing to next valid VHF channel) or
(decreasing channel). Channels can also be entered using the numeric keypad.
The active working channel is always shown in the upper display.
1.9 Dual Watch
Dual watch is a mode where the priority channel (16) is scanned periodically for
a signal while listening on a working channel.
Dual watch is activated pressing the DW button.
The DW indicator is lit while DW is active. Dual watch is deactivated by:
• Pushing DW – Continue to receive on the working channel.
• Pushing PTT – Transmit always on working channel
• Pushing ´16´.
• Pushing Replay - Dual watch is terminated while message is replayed and
will then be re-invoked
Selecting a new channel while in dual watch mode will continue dual watch on the new
selected working channel, unless signal is found on channel 16.
1.10 Replay
Replay is a facility built into the VHF which will allow a copy of the last 90 seconds of
received voice data to be replayed in the loudspeaker.
Recorded voice data will be erased at any power-down
.
Activating Replay
The front panel has a dedicated replay button.
A push on replay will bring up a window in the information/message
display. Holding down replay will drive a counter in the display by
which it is determined how many seconds of the latest received voice
data is wanted for replay.
While pressing replay in normal receive mode will still allow the VHF to receive audio in the
speaker system.
When releasing the replay button the replay function will play the last selected seconds of
data received on any channel. During replay new incoming data is not heard, nor recorded.
But incoming voice is recognized in the lower left corner of the display.
Volume control can be used on the replay data to adjust loudspeaker level.
0505

6
Basic
1.11 Dimming
To adjust the light intensity the Dim button is pressed.
While the Dim button is pressed the intensity is changing. Releasing Dim will
maintain the current light intensity.
A renewed pressing of the Dim button will change the direction of light intensity change.
If the VHF is dimmed to zero, any key press will wake up the light to a minimum visible at
night. Active text in the information/message display might prevent dimming to zero.
It is possible to reduce illumination to zero. If you press a key in this state the light will
illuminate to the lowest illuminated state for 5 seconds, whereafter it will return to the zero
illumination state. If a message is shown on the screen while dimming was set to zero, the
illumination is adjusted to the lowest nonzero value.
1.12 Contrast
Contrast of the information/message display (and thereby optimizing the vertical viewing
angle) can be adjusted initially by entering Display Contrast menu. Use the arrows to adjust
contrast. The contrast will simultaneously be set during adjustment.
0505

7
Basic
0505
2 Basic DSC Operations
When switched on, your VHF automatically monitors channel 70 for incoming DSC calls.
2.1 Menu Operation
To operate DSC functionality the menu system is used. The main menu can be activated by
pressing . From the main menu all parts of the menu tree can be reached (see
chapter: Menu Tree).
All menus have a unique hierarchical number. The main menu is the only menu which does
not have a number. The number is (to a certain level) displayed in the upper right corner of
the screen. If more than 6 items are available in the menu arrows shall indicate if remaining
items are to find above ( ) current items or below ( ) current displayed menu
items.
A focus is displayed over the active menu item. A push on or will move the
focus.
A push on will select the item which is currently in focus.
A push on any of the numeric keys (1 to 9) in a menu will quickly select the menu item with
the corresponding number.
A push on will return to the previous menu window (normally one level up). If the
is pushed in the main menu, the menu is turned off.
Selecting the menus for transmitting DSC calls will lead to a sequence of windows (flows).
The flow sequences are controlled with the (accept and proceed to next window) or
(cancel and return to the previous window) buttons.
Following a menu hierarchy or a window flow might include a guidance text (e.g. “OK/next”
). Certain windows and lists do not show any guidance texts. These windows can
always be left with (jumping to main menu) or (returning to the previous
window).
2.2 Receiving a DSC call
An incoming call will always be recognized by activity on the CALL indicator – and if more
severe (Distress and Urgency calls), also the ALARM indicator. When receiving a DSC call
the message will be displayed immediately in the information/message display, if not
obstructed by any other operations taking place. Received DSC calls will always be accom-
panied by a sound alarm.
When you receive a call you can read in the display if the call is addressed to All Ships,
ships in a geographic area, a group of ships or to your ship (identified by your MMSI number)
as an individual call.

8
Basic
If you are busy you can chose to handle the call a little later (e.g. by pushing ),
which will stop the alarm sound.
Once you are ready to accept the call, lift the handset or press . Your choices
handling the particular call will now appear. Follow the instructions.
If an individual call is received it will not be acknowledged before you accept the call.
2.3 Transmitting DSC Calls
All DSC calls are initiated from the DSC Call Menu (1).
Call
DW
1W
Vol
SQ
Alarm
Int
US
BI
Tx
DSC Call
1
2 PSTN Call
5 DSC Logs
3 Group Call
4 Emergency
1 Station Call
Once entering a menu item, you will be guided through
the call construction. For every call generated you will
have the possibility to verify the call before you transmit
the call.
2.4 Call a Ship Station
To call a ship station and propose a working channel, enter the Station Call menu (1.1) and
follow the instructions. Have the ships MMSI number ready if it is not available in the contact
list.
2.5 Call a Shore Station
To call a shore station, enter the Station Call menu (1.1) and follow the instructions. Have the
shore MMSI number (00*) ready if it is not available via the contact list.
2.6 Direct Call to a PSTN via a Coast Station
This call requires automatic/semi-automatic support from the coast station, and is only
available within some countries. If the service is not available, you will need to make a
simple shore station call and request the connection via radiotelephony.
To make a direct phone call to a PSTN or a mobile phone, enter the direct phone call menu
(1.2) and follow the instructions. Have MMSI number (00*) for a reachable shore station
ready if it is not available via the contact list, as well as the public phone number you would
like to request.
0505

9
Basic
2.7 Call a Group of Ships
To call a group of ship stations, enter the Group Call menu (1.3) and follow the instructions.
Have the group MMSI number (0*) ready if it is not available via the contact list.
2.8 Create Emergency Calls
In the category of emergency calls (1.4) you will find the
following menu:
Emergency
1.4
2 Compose Urgency
5 Compose Distress Ack
3 Compose Safety
4 Compose Relays
1 Compose Distress
Transmitting any of these calls should be done with
caution. Please make yourself familiar to the common
procedures for using these calls.
Selecting any of the call types will lead to a call establishing flow with maximum flexibility.
You should make yourself familiar with the flow sequences, but be sure you do not actually
send the message by mistake. In other words, never press to the transmit
verification window if you do not actually intend to send an emergency call.
Distress calls are always transmitted pushing the DISTRESS button for 5 seconds. After you
have transmitted a distress call the VHF is in distress state (distress call is re-transmitted
once each 3½-4½ minutes). The distress state can only be exited by reception of the
appropriate distress acknowledgement call or if you press for 5 seconds, or if you
power off the VHF. The VHF will start up in distress state after a power failure.
2.9 DSC Call Log
Received and transmitted DSC messages can be found
with details in the DSC Logs (1.5). A special log contains
distress related calls. The call log system will store the
last (20) calls sorted by date and time.
DSC Logs
1.5
2 DSC Receive Log
3 DSC Transmit
1 DSC Distress Log
Each of the logs and each of the calls within the logs
have their own possible actions upon selection
(e.g. printing).
2.10 Entering Your Position into the System
Ship’s position and the time for that position are essential to the success of a possible
rescue operation. This information is namely automatically added to a DSC Distress call sent
from your VHF. Therefore it is important to always keep this information updated.
Normally a GPS is connected to the VHF. In case of correct installation this will assure the
position and time to be updated correct.
If your VHF is not connected to an external GPS system, or a malfunction of the GPS
connection is detected by the VHF, the VHF will automatically prompt you for updating your
position manually 1 minute after power-up and then every 4 hours. The position and time can
always be entered on your initiative via the Set Position & Time selection in the Settings
menu (4.1.1).
0505

10
Basic
0505

11
Detail
3 Your VHF in detail
3.1 Abnormal Power-down
If for any reason the main power disappears for a period less than 10 minutes, the VHF will
be able to turn itself on when power is resumed (without pushing ON/OFF).
If the VHF was abnormally powered down, for less than 1 minute the VHF will start up with
the same settings as before the power failure took place (communication channel, volume,
squelch settings, etc.).
If the abnormal power down lasted more than 1 minute the VHF might start up with the
settings as they were last time the VHF was turned off normal.
3.2 Settings
All volume settings are stored as default during the power off sequence.
3.3 Setting Channel Mode
The VHF carries always international (Int), USA (US) and Inland waterways (BI). Each
country mode needs to be enabled by the authorized dealer to be available for selection. The
selection of the available regions is done via menu (4.4.1). The selected channel mode is
indicated on the front.
Selected country mode is stored as default during power-down sequence.
In Inland waterways (BI) mode it is not possible to use Dual Watch or scanning.
3.4 Private channels
Private channels can be enabled using the service interface only (distributor/dealer).
Enabled private channels become valid for selection on the front. Using the /
will simply make the private channel number appear above the highest numeric
channel number. A programmed private channel will be available in any country mode.
Private channels can be selected using the numeric key pad:
• Private channels: Long press on followed by a digit (0-9)
• Leisure channels: Long press on followed by a digit (0-9)
• Fisher channels: Long press on followed by a digit (0-9)
Continued activation of the buttons ´3´, ´5´ or ´7´ will cause the letters F-, L- or P- respec-
tively to be displayed.
0505

12
Detail
3.5 Duplex Channels
If duplex channels are selected in the channel table (see chapter: Maritime Channels) the
VHF will operate in semi-duplex mode meaning the VHF is operated simplex but using two
different frequencies for receive and transmit.
3.6 ATIS (Inland Waterways Only)
ATIS is mandatory to use in inland waterways on e.g. the Rhine. ATIS is a digital data
stream containing ships call sign coded into a DSC-like message, sent over the voice
channel each time the PTT button is released. If PTT is continuously pushed ATIS is
automatically sent each 5 minutes.
ATIS is enabled automatically when BI is selected in menu (4.4.1).
For purpose of operater comfort the received ATIS signal on the active voice channel will be
muted.
The ATIS call sign is programmable from the service interface or from menu 4.4.3. once.
3.7 Transmitter power
Transmitter output power can always be chosen while the radio is active. Pushing the 1W
button will toggle the transmitter power between low power (below 1W) and high power
(below 25W). The 1W indicator is lit when low power is selected. As a default any channel
shift will cause the transmitter power to be adjusted to the maximum allowed on that channel.
3.8 Channel Scanning
Scanning is an extension to the dual watch functionality, by which it is possible to watch
multiple channels. It is possible to scan:
• All channels in a sequence
• A number of selected channels in a sequence organized into individual 3 scan tables
- Scan table A, B and C.
The scan type is selectable from the Scanning menu (3). The DW indicator is lit as well
(because the priority channel 16 by default is included in any scan table.
During scan “SC” is shown in the upper display.
If an active signal is found on a channel different from channel 16 the radio remains on that
channel for 10 seconds (but still respecting dual watch requirements), where after scanning
is resumed. The telephone display is displaying the active channel.
If an active signal is found on channel 16 the VHF is locked on channel 16 until the signal
disappears, where after scanning is resumed. The telephone display is displaying the active
channel (16).
While the active scanning window is shown scanning can be terminated by:
• Lifting handset off hook
• Pushing ´16´ - Channel 16 is used for working channel
• Pushing DISTRESS – Initiates DSC distress
• Pressing – Working channel is used as before scanning was entered
(regardless of carrier state).
• Pushing Replay - Message is replayed
0505

13
Detail
The active scanning window is active in the graphics display for 30 seconds (or pressing
OK). Then it turns off. After this window has been turned off, scanning can be turned off
using the following:
• Lifting handset off hook
• Pushing ´16´ - Channel 16 is used for working channel
• Pushing any numeric key – Normal channel entry
• Pushing DISTRESS – Initiates DSC distress
If scanning is terminated while no active signal was found, the VHF will receive on the
working channel (as it was before scanning was initiated).
If scanning is terminated (handset hook-off) while an active signal is received, the VHF will
operate on that channel after termination.
3.9 Creating Scan Tables
The scanning tables are user configurable. Creating or editing a scanning table organizing a
subset of channels (e.g. Table A) for scanning is done by selecting the Scanning Table A
menu (3.5.1).
Private channels (non-numeric identifiers – P, F or L) can be part of a channel table. The
number of channels in a scan table is limited to 10.
Scanning tables are stored during the power-down sequence.
0505

14
Detail
4 DSC Operations in Detail
4.1 MMSI Number
To operate VHF with DSC the equipment need to be configured with your vessels MMSI
number. If not configured before installation the VHF will inform you at start-up to program
the MMSI number.
The vessels MMSI number is programmable from the DSC menu (4.5). It can only be
programmed once from this menu after which changing the programmed MMSI will be
possible only through the service interface.
If the MMSI number has been programmed correctly the number is displayed during start-up
4.2 Group MMSI Number
If your radio is configured as member of a group(s) it will receive group calls to that group.
The VHF can be configured to be part of (up to 10) groups. The group MMSI numbers can
be programmed from menu 4.5.2.
The configured group numbers are shown as a list. You can add a group MMSI number by
selecting with the <empty> list entry. Enter a valid group MMSI and press .
A group number can be changed by selecting the number , edit the number and
press OK. A group number can be removed from the list by selecting the number ,
delete the number and press .
4.3 Differentiating Incoming Calls by Ringing
Tones
Your VHF rings in various ways according to the nature of the call, as the following
diagram shows:
60 sec.
1 sec.
8 sec.
3 sec.
5 sec.
3 1/2 - 4 1/2 min
3 sec.
3 1/2 - 4 1/2 min
3 sec.
3 1/2 - 4 1/2 min
3 sec.
DISTRESS
&
URGENCY
TONE SIGNAL
39717
CALLS
SAFETY
TRANSMIT
DISTRESS
PSTN
ROUTINE &
Tx Tx Tx Tx
0505

15
Detail
If an individual call acknowledgement is received, an alarm tone is activated that is equal to
the alarm tone used for receiving a call request of the same type.
Calls that are not received as distress calls or calls with category distress or urgency will
always engage the prescribed alarm sound. For any other DSC calls the call sound on
reception can be enabled/disabled from a setup menu (4.3.2).
If you receive a call with an alarm sound you will always be able to mute the alarm by
pressing the button to be able to finish current radiotelephony business. This
procedure will not affect the actual call accept procedure.
4.4 Working Channel
A working channel will always be proposed by the system if a ship station or group is called
for a routine call. The working channel is proposed using the following scheme:
1. Select a random channel from the list of simplex channels.
2. Scan channel for traffic (open squelch)
3. If channel is free propose channel.
4. If channel is busy restart from 1.
If no channels are found to be free within 1 second no channel is proposed.
4.5 Contact List
The contact list or phone book can contain up to 200 entries.
Each entry might contain:
• Station-, Group-, Coast station- or Public name
• Station MMSI, Group MMSI, Coast MMSI and/or Public Phone Number
The contact list can be reached from the
Contacts menu (2).
Contacts
2
2 Show Contact
3 Add Contact
4 Edit Contact
5 Delete Contact
1 Call Contact
4.5.1 Calling a Contact
It is possible to initiate the following calls from Call Contact menu item (2.1):
• Individual station (ships or coast) routine radiotelephony calls
• Group routine calls
• Direct Dial Phone calls to a land line (PSTN)
Entering the Call Contact menu item will bring up a list of selectable names. The name list is
sorted alphabetically. Sorting is only intended to work properly for the characters A-Z, a-z.
0505

16
Detail
The alphanumeric keypad can be used for quick search for items (using wheel mode).
Selecting a contact will show
data for that contact. Example:
Call Contact
2.1
MMSI no: 003456789
PSTN no: 0045 68098765
OK/call
<Menu/cancel
Name: Peters Oil
When OK is pressed the appropriate call generator
will be initialized, based on the data.
If a PSTN number is present for the contact the PSTN call flow is initiated:
• If a coast station MMSI number is also available for that contact (as in the example
figure above) the operator will be lead to the transmit verification window for the
PSTN call.
• If no coast station MMSI number is present the operator will be lead to the window
where the coast station MMSI can be entered.
If only an MMSI number is present for the contact a station or group call is initiated:
• If the MMSI number is a group number the group call flow is entered from the window
where a channel is selected.
• If a ship station number MMSI is available the station call flow is entered from the
window where a channel is selected.
• If the MMSI number is a coast station the operator will be lead to the transmit
verification window for a station call.
Once entered the selected call sequence the maneuvering in Contacts is terminated and any
press on OK/
%
Menu will go forth and back in the call flow.
4.5.2 Show Contact
It is possible to search for a contact’s information without changing or initiate anything, via
the menu item 2.2.
4.5.3 Adding a New Contact
If you want to add a new contact to your list, go into menu item 2.3. The following empty
contact window will apply:
Add Contact
2.3
MMSI no:
PSTN no:
OK/change
<Menu/back
Name:
The focus bar is used to control which field the operator
wants to put information into. Example if OK is pressed:
Add Contact
2.3
Enter name:
OK/enter
<Menu/cancel
Anders Fisker
0505

17
Detail
After having pressed OK the contact information
looks as the following:
Add Contact
2.3
Name: Anders Fisker
PSTN no:
OK/change
<Menu/back
MMSI no:
When the necessary data has been entered
is pressed. If neither a valid MMSI number,
nor a PSTN number is entered, no contact is added
to the Contact list.
4.5.4 Editing The Contact List
Any contacts from the list can be edited using a similar principle as described above using
menu item 2.4.
4.5.5 Deleting a Contact Entry
Any contact can be deleted from the contact list. If menu 2.5 is selected the contact can be
searched for in the list. When found and selected the following window appears:
Delete Contact
2.5
MMSI no: 003456789
PSTN no: 0045 68098765
OK/delete
<Menu/cancel
Name: Peters Oil
A push on OK will delete the contact.
4.6 Settings for DSC
The following sections describe the settings that can be applied to different call types.
4.6.1 Special Calls
It is configurable via the service interface if the VHF shall support transmission of All Ships
DSC urgency messages with second tele-commands:
• Medical transports
• Ships and Aircrafts
These settings can only be changed from service interface. Reception of these calls are
always possible.
If the VHF is configured for using these calls it will work the following way:
• After powering up (normally) the VHF it will not be possible to use these call types
(message: “Call type not enabled in VHF” if selected.)
• Each of the call types can be enabled via the menus 4.5.3. (the filled square
indicates the call type is enabled).
• After enabling the call property can be added in an All Ships Urgency call sequence.
0505

18
Detail
4.6.2 Automatic Acknowledgement
The VHF can be set up to automatic acknowledge the following calls:
• Safety Position Requests - Default disabled after power-up
• Safety Test Requests - Default enabled after power-up
• Routine Polling Requests - Default enabled after power-up
After power-up the behavior can be changed from menu 4.5.4.
The automatic acknowledgement (if enabled) will take place without informing the operator.
The calls are stored in the receive/transmit log. The operator might experience a short
interruption in functionality while the automatic acknowledgement takes place (e.g. scanning,
dual watch).
4.6.3 Automatic Channel Shift
The VHF can be set up to automatically change working channel on reception of the
following calls:
• Individual radiotelephony acknowledgement with a valid channel information
• Radiotelephony group calls with valid channel information
• Radiotelephony all ship safety calls with valid channel information
The set-up is done via menu 4.5.5. The setting will survive powering off the product.
If enabled a received call will start the (normally) periodic alarm only once. The channel will
switch immediately after and the window is closed.
The automatic channel shift is overruled (turned to manual acknowledgement - requiring
push on OK or make a hook-on to hook-off transition) if:
• Any handset is hooked off
• The received call cannot currently be presented on the information display (due to
priority)
Distress calls and all ship calls with category distress or urgency will alert continuously until
manually handled from the front.
4.7 Implicit Behaviour for Operations with DSC
This section describes assumptions and decisions made that are critical for correct function-
ality, but might be hidden to the operator in the display.
4.7.1 DSC Transmission
All DSC calls are transmitted on channel 70 with a transmitter power of 25W. Distress,
Urgency and non-test safety calls are always transmitted. Other calls are only sent if the
radio is not already recognizing a DSC message on channel 70.
0505

19
Detail
4.7.2 Transmitting Undesignated Distress
Undesignated distress (solely created using the DISTRESS button) does not show any
message prior to the actual transmission. The following message will be sent:
Format Specifier: Distress (112)
Self-Id: <Your MMSI number>
Nature of Distress: Undesignated (107)
Distress Coordinates: Automatically inserted if position is available (e.g. from GPS),
otherwise unknown (9999999999)
Time of Position: Automatically inserted if time of position is available (e.g. from GPS),
otherwise unknown (8888)
Subsequent communication: 100
EOS: 127
4.7.3 Verification of a DSC Call Before Transmission
The final step in each DSC call sequence is the verification window, i which it is possible to
verify the call you are about to transmit. The VHF will by default only display information that
you could influence in the call setup. Example:
Transmit Station Call
MMSI: 001234567
OK/send
<Menu/back
What is hidden to the user is that calls are formed
according to the specifications ITU R.493-11.
For the example call (an individual station call request)
the following information is not shown to the user:
•1
st tele-command: F3E/G3E Simplex TP
• EOS: Acknowledgement request (RQ = 117)
For all radiotelephony calls transmitted to all ships or to a group of ships:
• EOS: End Of Call (127)
Transmitted acknowledgement calls are not shown in any verification window before
transmission. The acknowledgement of any received individual call requests will be accord-
ing to ITU R.493-11. The manipulation of the received call will be:
• Self-ID in the received call is used as address in the transmitted call
• Address in the received call is used as self-ID in the transmitted call
• EOS: Acknowledgement (BQ = 122)
•1
st tele-command might be changed to “Unable to Comply” (104) on operators
request, with the selected reason.
For all received or transmitted calls the full information can be retrieved from the DSC log.
4.7.4 Receiving DSC calls with errors
Distress calls will have an importance that high that even if they are received with errors they
will, as far as possible, be received and displayed on the screen. If a call is received with
errors this will be indicated with a “receive error” (REC ERR) marking next to the heading of
the call. In this case the full integrity of the data is not to be trusted, and the handling
possibility (e.g. relaying the call with direct use of the received data) is limited by the
equipment.
0505

20
Detail
0505
4.7.5 Priority of DSC versus VHF
If a situation occur where a conflict between the VHF and the DSC functionality occurs (for
instance voice transmission on a working channel – using PTT, simultaneously with trans-
mission of a DSC call), the DSC transmission will be prioritized. As a consequence the
following VHF functions may need to be re-initiated if DSC activity has occurred while these
were active:
• Replay
• Scanning
• Dual Watch
• PTT
A normal received DSC call request will appear on the screen as soon it is recognized on
channel 70. This will not affect VHF radiotelephony before OK is pushed, unless automatic
channel shift has been configureded (See chapter: Automatic Channel Shift:)
4.8 Radio Configuration and Settings
This section describes the configuration and setting possible to control from the operator
front and that is not described elsewhere in this manual.
If your equipment need configuration beyond these possibilities, you must call you dealer for
special support.
4.8.1 Inactive Display
Whenever the radio is left in a state where the information/message display is not in use
(pure radio communication mode), the information display will return to inactivity or standby
mode. This will also be the case if the unit was left in a simple menu for 10 minutes.
The required and prefered default inactivity display is, that position and time stored for DSC
operation is shown along with the ships identity (MMSI). This mode will always appear after
start-up. The user might change the default display to be blanked (zero illumination to
minimize disturbance at night). To use this mode menu (4.6.3) Idle Display is selected. Press
on OK will toggle the Blank Display to be used.
If blank display is selected for inactivity display, and the radio goes into activity mode,
inactivity mode will just leave the screen blank. To quickly display the position and identity
information in this mode you can push the on/off button for a short time. This will show the
information screen for 15 seconds before it will turn off.
4.12.2 Notations for Date and Time
On the inactivity display and when the UTC radio time needs to be manually updated the
notation for time entry is:
• yyyy/mm/dd hh:mm
In all logs (DSC logs and system logs)
• dd/mm hh:mm (in overview list)
• dd/mm-yy hh:mm:ss (in detail log descriptions)

21
Detail
5 Errors and Warnings
Errors and warnings are shown on the screen accompanied with the sounds shown in the
figure below:
60 sec.
1 sec.
8 sec.
WARNING
& INFO
TONE SIGNAL
ERRORS
39718
If you get an error or warning message you will always be able to shut off the alarm.
Press to finish on-going radiotelephony. This procedure will not affect the actual
read-out and accept procedure for errors and warnings.
The possible warnings implemented in the system is shown in the table below:
Warning number Warning Message Description Possible Reason Required action
The possible warnings implemented in the system is shown in the table below:
Error number Error Message Description Possible Reason Required action
5.1 System Event logging
Errors received as pop-up and information windows shall be logged in the event logging
system for later read out. The error logs are accessed from menu (5.1).
From menu 5.2 at least the following statistics are available:
• On time (<xxxx>d <yy>h <zz>m)
• Number of Power failures
• Number of missing GPS situations
• Number of Tx activations
• Number of Transmitted DSC calls
The information is read only from front. Counters can only be reset from the service interface
0505

22
Detail
5.2 Troubleshooting
If you doubt that your VHF system works properly, it is of great importance that you find the
reason and assure that the equipment is properly serviced if any of the devices are failing.
You should contact your authorized dealer for tecnical support of your equipment. But, before
you do that you have a list of actions you can go through to fix the problem by yourself and
save time.
5.2.1 Power failure
Symptom: Radio is automatically turned off.
5.2.1.1 Ship power
In some installations ship power might occasionally disappear for a short time, e.g. if
switching between land power or generator power. Your equipment will shut down immedi-
ately when power is failing. If the power does not arrive within 10 minutes the radio cannot be
extected to start up automatically.
5.2.1.2 Fuses
If a push on the on/off button does not turn on the radio, and ship power is present, a fuse
might need replacement. The main fuse is located on the rear side of the radio (see Figure
XX). The shield is removed and the fuse is simply replaced with a new one.
— FIGUR til skift af SIKRING —
5.2.2 Self Test
Symptom: Radio operation is difficult.
It is possible to do self testing on the equipment user interface. Any entry means and
readouts can be verified in the self test. The test is executed from menu 6.
If any of the following tests are failing you should contact your authorized dealer for service.
5.2.2.1 Key Test
All push buttons can be checked using the self test in menu 6.1. Pressing or releasing any
key on the front will be echoed in the graphic display. Only exception is DISTRESS and On/
Off - that will maintain their functionality. These buttons periodically be pushed for a short
time to check they are functional. Pressing <menu twice will exit the test.
0505

23
Detail
5.2.2.2 Display Test
The information/message display is an LCD screen. A test of all pixels in the screen is
executed in menu 6.2. Triangles are displayed on the screen.
5.2.2.3 LED Test
You can verify that all light indicators including the channel display can be lit. Running the
LED test (6.3) will turn on all indicators for 2 seconds, whereafter these will return to their
previous state.
5.2.2.4 Alarm and Audio Test
Entering this test item (6.4) will route the distress and urgency alarm sound to all speakers
where this alarm is to be heard.
5.2.3 GPS
Sympton: Position requested.
If your radio is connected to a GPS and you receive a request on the screen to enter position
and time, there it is possibility that the GPS unit is either turned off, broken or disconnected.
The connection to the GPS is connected on the rear side of the radio (see Figure xx). Please
check physical connection.
Until GPS signal has been restored you must update the position manually as requested by
VHF.
— FIGUR til check af GPS/Option connector —
5.2.4 Accessory Connection
Symptom: Some or all of the remote units do not work
First turn off and on your VHF. Turn all remote units on if possible. Check status of the units
by going into the Accessories menu 4.6.2. In this menu you can read the status of any
connected device. If the status is “not found” for a particular device, it cannot be recognized
by your VHF.
The communication to the remote units is going via a serial multidrop bus connection on the
rear side of the radio (see Figure xx). Please check physical connection.
— FIGUR til check af SPARC connector —
0505

24
Detail
If an alarm panel (APYYYY) is connected please check there is a light in the red “VHF
DISTRESS” button. If not lit, fuses might need replacement in the alarm panel before the
serial bus is operational.
Communication problems will not affect VHF unit functionality.
5.2.5 Device Failure
If any of the checks descibed above does not explain or help to solve the problems you have
discovered, the problem might be related to the unit itself. Now you must call the authorized
workshop that will make the necessary repair. When you report that you need service for
your device, you can inform your dealer about the problem you see, and with the following:
• VHF
• Serial Number - found on the rear side of the radio - see Figure xx - or via the menu
item 4.6.1.2
• Firmware version - reported via menu item 4.6.1.1
5.2.6 Missing MMSI
Symptom: DSC function is not working
If you have powered your VHF for the first time it might not have the MMSI number pro-
grammed. You must program the MMSI number before the radio is operational for DSC.
Programming is done via menu item 4.5.1
5.2.7 Radio Time
Symptom: DSC logs are sorted with a wrong time stamp, or radio time is not correct.
The problem with a wrong radio time should only occur if the GPS is not connected in the
system. A valid GPS time signal will update the UTC time that is used for time stamping logs
only.
If you have a system without GPS, where you manually update position and time, it is also
required that you enter the radio time - at least right after power-up, if you want to get correct
time stamps on DSC logs. The UTC time is also used as the proposed time each time you
are requested to enter position and time manually (each 4 hours).
0505

25
Detail
5.2.8 Channel Not Free
5.2.8.1 DSC Channel not free
Symptom: DSC transmission is delayed
DSC calls that are not distress or urgency calls will not be sent if the VHF is in the middle of
decoding a DSC call. The transmission will be delayed until decoding has finished.
5.2.8.2 Working Channel not free
Symptom: No proposed working channel in station call
In a DSC station call a working channel is proposed. If for some reason a working channel is
not found within 1 second, no channel is proposed. If you see this problem please check the
following:
• Adjust to a higher squelch setting. If the squelch is always open no free working all
channels will be recognised as occupied.
6 Menu Tree
This section lists the full menu tree for the VHF.
The table describes the un-regretted forward flow that is initiated after selection of certain
menu items. Generally, pushing in the menu tree or flow sequence will return to the
previous window.
1.1 Station Call
1.2 PSTN Call
1.3 Grou
p
Call
1.4.1 Com
p
ose Distress
1.4.2 Com
p
ose Ur
g
enc
y
1.4.2.1 All Shi
p
s
1.4.2.2 Individual
1.4.3 Com
p
ose Safet
y
1.4.3.1 All Shi
p
s
1.4.3.2 Individual
1.4.4 Com
p
ose Rela
y
1.4.4.1 Distress Rela
y
1.4.4.1.1 All Shi
p
s
1.4.4.1.2 Individual
1.4.4.2
1.4.5 Com
p
ose Distress Ackn.
1.5.1 DSC Distress Lo
g
1.5.2 DSC Receive Lo
g
1.5.3 DSC Transmit Lo
g
2.1 Call Contact
2.2 Show Contact
2.3 Add Contact
2.4 Edit Contact
2.5 Delete Contact
3.1 Scan All Channels
3.2 Scannin
g
Table A
3.3 Scannin
g
Table B
3.4 Scannin
g
Table C
3.5 Edit Scannin
g
Tables 3.5.1 Scan Table A
3.5.2 Scan Table B
3.5.3 Scan Table C
MENU
DSC Logs1.5
DSC Call
1
1.4
Distress Relay
Acknowledgement
Contacts
2
3Scanning
Emergency
0505

26
Detail
4.1.1 Set Position & Time
4.1.2 Radio Time
4.1.3 Position Info
4.2 Dis
p
la
y
Contrast
4.3.1 Handset Volume
4.3.2.1 Warnin
g
4.3.2.2 Routine
4.3.2.3 Saf et
y
Call
4.4.1.1 Int
4.4.1.2 US
4.4.1.3 BIN
4.4.1.4 CA N
4.4.2 Channel Info
4.4.3 ATIS Call si
g
n
4.5.1 MMSI Number
4.5.2 Grou
p
Num b e r s
4.5.3 S
p
ecial Calls
4.5.4 Auto acknow led
g
ement
4.5.5 Auto Channel Switch
4.6.1.1 Softw are Version
4.6.1.2 Serial Number
4.6.2.1
A
larm Panel
4.6.2.2 GPS
4.6.2.3 LAN Interf ace
4.6.2.4 Pr in te r
4.6.2.5 O
p
tional Handsets
4.6.3 Idle Dis
p
la
y
5.1 Errors
5.2 Statistics
6Sel f Test 6.1 Ke
y
Test
6.2 Dis
p
la
y
Test
6.3 LED Test
6.4 Alarm Test
4.3.2 Alarm Tones
Channels4.4
4.6.2 Accessories
Audio4.3
Device Identification4.6.1S
y
stem4.6
4.4.1 Channel Mode
DSC Se tup4.5
5S
y
st em
Settings
4 Position & Time4.1
0505

27
Detail
7 Optional Functional Devices
The maximum system configuration possible with your VHF installation with VHF is shown in
the first part of the installation section.
The present chapter will describe the functionality and behaviour of the following optional
functional devices:
• 1 or 2 remote handset control units
• One Alarm Panel
• Printer + LAN interface + Printer Server
7.1 Semifunctional Control Unit
The semifunctional control unit is an optional unit connecting an additional handset remote to
the VHF. Installation of control units should only be performed by an authorized service
person.
7.1.1 Controls and Indicators
SQ
Vol
1W
Tx
0505
123456
7
8
9 101112 131415
1. Loudspeaker
2. Squelsh level indicator
3. Volume level indicator
4. Tx
5. 1W
6. Display
7 Volume up/down
8. Squelch up/down
9. ON/OFF
10. Quick-select key for channel 16.
11. 1W
12. Replay push button
13 Mute alarm
14. Dimming
15. Channel up/down

28
System
0505
7.1.2 Operation
The optional handset is intended for VHF radiotelephony only. There will be no DSC
functionality supported except for:
• The functionality or lifting the CU handset follows the default handset on the main
radio (see Section DSC receive), when receiving a DSC call.
• Possibility to mute DSC alarm sound – not handle the DSC call.
7.1.3 ON/OFF
The semi-intelligent handset will always be turned off default after VHF unit is powered. The
off state is indicated by no activity or light in the CU.
The unit can be turned on and off (press for 1 second) on the ON button.
If the main unit is powered off the handset control unit is always turned off.
7.1.4 Channel Selection
Channel selection is done using exactly the method described for VHF using
and .
On the optional handset control unit these buttons are marked
and respectively.
Channel change requests are sent to the main VHF unit and the main unit will change
channel and update the CU display. The same channel number will be applied to all the
displays in the system.
A quick channel 16 selection is available pushing .
7.1.5 Volume
Volume is controlled using the and buttons.
Pushing these buttons will only affect the internal CU speaker as well as optionally con-
nected external CU speakers. The volume adjustment will only be active for the specific local
handset. Therefore the volume bar on the VHF main unit is not updated during adjustment.
A local volume indicator always shows the speaker volume on the CU. If the volume is
adjusted to the mute level the VOL LED will blink (1 Hz).
The earpiece volume in the handset connected to the CU is adjusted using the
and buttons while holding down the button.
This alternative usage of the button will only be possible while:
• Handset is hooked off, and
• No active alarm sound to be muted
After power-up all volume levels set during last operation are restored as they were before
power-down.

29
System
0505
7.1.6 Squelch
Squelch level can be adjusted using the and buttons.
Operating the buttons will contribute to the global squelch setting on the radio. Squelch
indicators on the handset CU and on the main unit will always follow each other regardless of
the control input used for adjustment.
NOTE: If a channel is reached where the squelch setting was programmed from the main
unit, squelch control will set the level for that particular channel, but will not reset the squelch
programming as would be the case if adjusted from the main unit.
7.1.7 Dimming
Dimming the control unit display and keypad backlight and 1W LED is done exactly as
described for the VHF, but with no graphical information.
7.1.8 Muting Alarms
If a DSC call is received (distress or routine) the alarm tone is heard as a mixing of the
received voice audio in the speakers and earpieces in the system. Pushing the
button will mute any alarm sound, and only received voice is heard in the speakers.
Normal radiotelephony calls can be acknowledged from the semi-intelligent handset making
the HS hooked to HS un-hooked transition.
7.1.8 Transmitter Power
Pushing the 1W button will have the same effect as described for VHF. 1W LED on CU will
follow the 1W LED on main unit.
7.1.9 Replay
The replay facility works exactly the same as described for the VHF main unit when the
button is pressed.
The navigator counter (seconds back in received signal) is shown on the CU display.
7.1.10 Dual Watch and Scanning
There are no possibilities to control dual watch or
scanning. During dual watch initiated from the main
VHF the working channel is displayed in the display.
During scanning the display is indicating this by “SC”.
SQ
Vol
1W
Tx
Locking on any channel will of course switch the display
to that channel.

30
System
0505
7.1.11 Multiple Handsets in the System
If multiple handsets are connected in the system the following priority is given (to PTT –
microphone control) if multiple handsets are lifted:
• Default handset is always given priority if lifted.
• Any optional handset lifted first takes priority over another optional handset.
A warning “OC” is written in the display near any handset (VHF unit or CU) that has lower
priority, as soon the prioritized handset is lifted.
SQ
Vol
1W
Tx
If an optional handset is not given priority (“OC” written
in display) it will only be possible to use the following
buttons on the CU:
7.1.12 Optional Handset CU VHF Operation while Main Unit is in
Menu or Text Entry Mode
If the main VHF unit is operated in menu or text entry mode, there will be certain buttons on
the VHF main unit that does not respond to their primary functions. Seen from a CU perspec-
tive all functionality is maintained if “OC” is not shown in the telephone display.
7.2 Alarm Panel
The Alarm Panel will – if connected correctly to the VHF be illuminated in the red “VHF
DISTRESS” push button.
7.2.1 Distress Initiation
Only undesignated distress can be sent from the alarm panel.
The distress is sent lifting the lid over the VHF DISTRESS button on Alarm Panel and press
the button for 5 seconds. A sound is heard each second. After 5 seconds a constant sound is
heard, indicating you have sent the distress. You can now release the button. The alarm
sound in the alarm panel can be muted pressing the on the Alarm Panel.
The VHF is now in distress state. You must now continue the distress traffic and procedures
in front of your VHF if possible. The procedures are now the same as described for handling
distress state from the main unit.

31
System
7.3 Printer
If a printer is connected in the system you have the possibilities to print out single DSC
messages, DSC logs – in both cases accessible from the DSC log menu. You can also print
out errors and warnings from the event log.
The VHF will send messages via the printer driver implemented in the LAN interface. If the
printer is not on-line (powered off, out of paper) your VHF will inform you that printing was
not possible. Otherwise it will just start printing.
Reasons for the missing printer ability will be fetched from the printer driver and listed on the
VHF information/message display:
Error number Printer Message Description Possible Reason Required action

32
System
0505
8 Maritime Channels
8.1 International Channels
Channels TX RX SIMPLEX DUPLEX Channels TX RX SIMPLEX DUPLEX
MHz MHz Intership Port Port Public MHz MHz Intership Port Port Public
1 156,050 160,650 60 156,025 160,625
2 156,100 160,700 61 156,075 160,675
3 156,150 160,750 62 156,125 160,725
4 156,200 160,800 63 156,175 160,775
5 156,250 160,850 64 156,225 160,825
6 156,300 156,300 65 156,275 160,875
7 156,350 160,950 66 156,325 160,925
8 156,400 156,400 67 156,375 156,375
9 156,450 156,450 68 156,425 156,425
10 156,500 156,500 69 156,475 156,475
11 156,550 156,550 70 156,525 156,525 DSC DSC
12 156,600 156,600 71 156,575 156,575
13 156,650 156,650 72 156,625 156,625
14 156,700 156,700 73 156,675 156,675
15 156,750 156,750 74 156,725 156,725
16 156,800 156,800 Distress and calling 75 156,775 156,775 L)
17 156,850 156,850 76 156,825 156,825 L)
18 156,900 161,500 77 156,875 156,875
19 156,950 161,550 78 156,925 161,525
20 157,000 161,600 79 156,975 161,575
21 157,050 161,650 80 157,025 161,625
22 157,100 161,700 81 157,075 161,675
23 157,150 161,750 82 157,125 161,725
24 157,200 161,800 83 157,175 161,775
25 157,250 161,850 84 157,225 161,825
26 157,300 161,900 85 157,275 161,875
27 157,350 161,950 86 157,325 161,925
28 157,400 162,000 87 157,375 157,375 *)
88 157,425 157,425 *)
Notes:
L) 1W TX power
*) Channels 87 and 88 became simplex channels following the introduction of Auto-
matic Identification channels AIS1 at 161.975MHz and AIS2 on 162.025MHz.
NB! The RX and TX frequencies can be read from menu (4.4.2).

33
Channels
0505
8.2 US Channels
Channels TX RX SIMPLEX DUPLEX Channels TX RX SIMPLEX DUPLEX Channels WX RX
MHz MHz MHz MHz MHz
1 156,050 156,050 60 B) P1 WX1 162,550
2B) 61 156,075 156,075 !) P2 WX2 162,400
3 156,150 156,150 !) 62 B) P3 WX3 162,475
4B) 63 156,175 156,175 P4 WX4 162,425
5 156,250 156,250 64 156,225 156,225 !) P5 WX5 162,450
6 156,300 156,300 65 156,275 156,275 P6 WX6 162,500
7 156,350 156,350 66 156,325 156,325 P7 WX7 162,525
8 156,400 156,400 67 156,375 156,375 L) P8 WX8 161,650
9 156,450 156,450 68 156,425 156,425 P9 WX9 161,775
10 156,500 156,500 69 156,475 156,475 P10 WX10 163,275
11 156,550 156,550 70 156,525 156,525 DSC
12 156,600 156,600 71 156,575 156,575
13 156,650 156,650 L) 72 156,625 156,625
14 156,700 156,700 73 156,675 156,675
15 156,750 RX) 74 156,725 156,725
16 156,800 156,800 Distre ss a nd call ing 75 B)
17 156,850 156,850 76 B)
18 156,900 156,900 77 156,875 156,875 L)
19 156,950 156,950 78 156,925 156,925
20 157,000 157,000 79 156,975 156,975
21 157,050 157,050 !) 80 157,025 157,025
22 157,100 157,100 81 157,075 157,075 !)
23 157,150 157,150 !) 82 157,125 157,125 !)
24 157,200 161,800 83 157,175 157,175 !)
25 157,250 161,850 84 157,225 161,825
26 157,300 161,900 85 157,275 161,875
27 157,350 161,950 86 157,325 161,925
28 157,400 162,000 87 157,375 161,975
88 157,425 157,425
Notes:
L) 1 W TX power. Pressing the 25W button in the US rest will make the unit transmit at
25W on channel 13 and 67, normally limited to 1W.
B) Channels 2, 4, 60, 62, 75 and 76 cannot be selected in US mode.
!) Channels 3, 21, 23, 61, 64, 81, 82 and 83 may be legally used in some circum-
stances but not by the general public in US waters.
RX) Only RX: transmissions are blocked.
NB! The RX and TX frequencies can be read from menu (4.4.2).

34
Channels
0505
8.3 BI Channels
Channels TX RX SIMPLEX DUPLEX Channels TX RX SIMPLEX DUPLEX
MHz MHz Intership Port Port Public MHz MHz Intership Port Port Public
1 156,050 160,650 60 156,025 160,625
2 156,100 160,700 61 156,075 160,675
3 156,150 160,750 62 156,125 160,725
4 156,200 160,800 63 156,175 160,775
5 156,250 160,850 64 156,225 160,825
6 156,300 156,300 L) 65 156,275 160,875
7 156,350 160,950 66 156,325 160,925
8 156,400 156,400 L) 67 156,375 156,375
9 156,450 156,450 68 156,425 156,425
10 156,500 156,500 L) L) 69 156,475 156,475
11 156,550 156,550 L) 70 156,525 156,525 DSC DSC
12 156,600 156,600 L) 71 156,575 156,575 L)
13 156,650 156,650 L) L) 72 156,625 156,625 L)
14 156,700 156,700 L) 73 156,675 156,675
15 156,750 156,750 L) L) 74 156,725 156,725 L)
16 156,800 156,800 Distre ss a nd ca l l ing 75 156,775 156,775 L)
17 156,850 156,850 L) L) 76 156,825 156,825 L)
18 156,900 161,500 77 156,875 156,875 L)
19 156,950 161,550 78 156,925 161,525
20 157,000 161,600 79 156,975 161,575
21 157,050 161,650 80 157,025 161,625
22 157,100 161,700 81 157,075 161,675
23 157,150 161,750 82 157,125 161,725
24 157,200 161,800 83 157,175 161,775
25 157,250 161,850 84 157,225 161,825
26 157,300 161,900 85 157,275 161,875
27 157,350 161,950 86 157,325 161,925
28 157,400 162,000 87 157,375 157,375 *)
88 157,425 157,425 *)
Notes:
L) 1W TX power on channels 6, 8, 10, 11, 12, 13, 14, 15, 17, 71, 72, 74 , 75, 76 and 77.
*) Channels 87 and 88 became simplex channels following the introduction of Auto-
matic Identification channels AIS1 at 161.975MHz and AIS2 on 162.025MHz.
NB! The ATIS function is enabled on all channels. RX and TX frequencies can be read
using menu (4.4.2).

35
Channels
0505
9 Installation
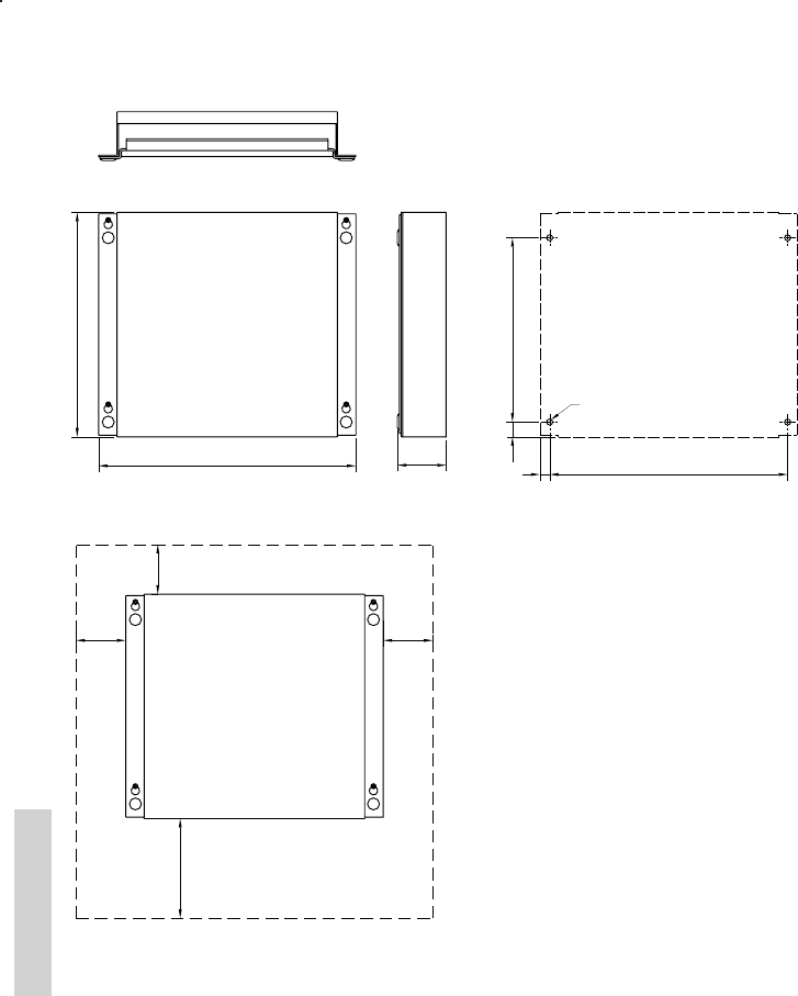
9.1 Mounting possibilities
VHF
39653
100
229
200
VHF with Mounting Bracket
tegning mangler
Mounting option
tegning mangler
Drilling plan
tegning mangler
Weight:
VHF 3.6 kg
Mounting Bracket 1.0 kg

36
Installation
0505
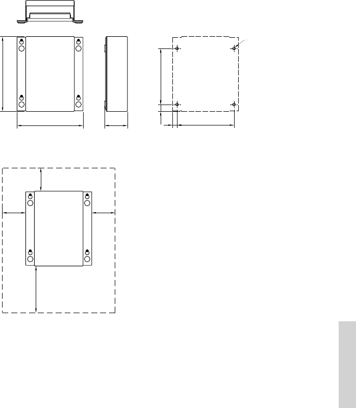
Handset for Transceiver
39655
Drilling plan
75
62
226
* 120
Space for handset access
min. 200
Space for cable and handset cable
78
16
70
41
54
Weight
Handset for Transceiver 0.4 kg

37
Installation
0505
Semifunctional Control Unit
39654
Drilling plan
100
100
36
226
80
120
min. 200
Space for handset access
Space for cable and handset cable
78
16
70
41
54
Weight :
Semifunctional Control Unit 1.2 kg
Remote control units are connected as shown on xxx.
Adding a single CU
After the CU is connected the unit can be operated straight forward without any additional
configuration.
Installing with 2 CUs
If a new installation has been made with 2 handset CUs, and the CUs are both powered for
the first time, it is important that the CUs are not turned on exactly at the same time.
If an extra new CU has been installed in a system already working with a single CU, the
already existing CU must be switched on prior to the first power-on of the new CU.

38
Installation
0505
Connection Box
4 pcs. ø6
Drilling plan
39656
** Free space for cable entry.
* Free space for mounting,
Mounting
185
14.85
2399.75
258.4
225.4
49
* 50
** min. 100
* 50
* 50
Weight
Connection Box 1.7 kg

39
Installation
0505
Extension Box
4 pcs. ø6
Drilling plan
39657
** Free space for cable entry.
* Free space for mounting,
Mounting
141.4
160.4
49
* 50
** min. 100
* 50
* 50
122
9.7
14.85
120
Weight
Extension Box ??0.7 kg

40
Installation
0505
LAN Box
Drilling plan
39658
** Free space for cable entry.
* Free space for mounting,
Mounting
* 50
** min. 100
* 50
* 50
73
26.75
82
9
126.5
37
74.5
100
Weight
LAN Box 0.3 kg

41
Installation
0505
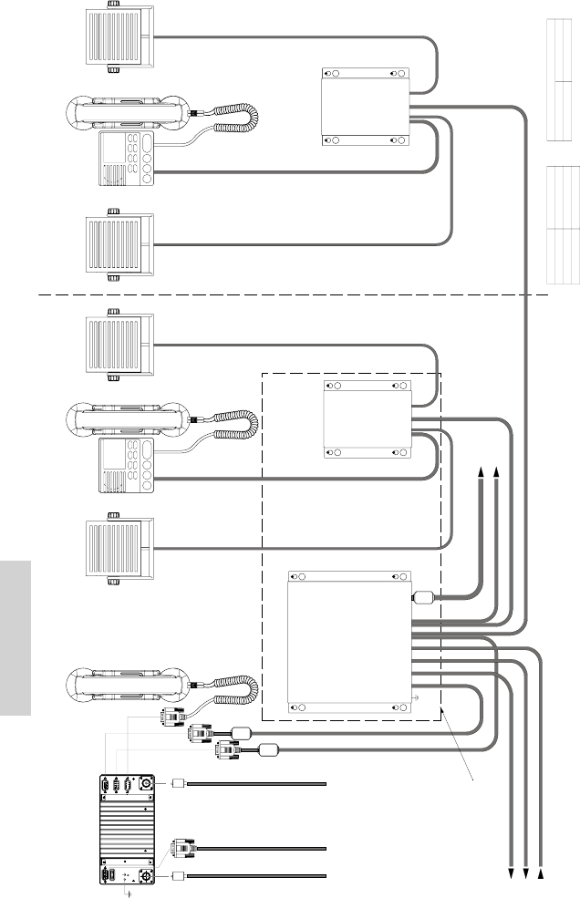
9.2 Interface connections
VHF (rear view)
Option
Sparc II Bus
Handset
12-24V DC
Main AntennaDSC Antenna
39815
FUSE

42
Installation
0505
Connection box board 639121
39816
X7
X8
X9
X4
X3
X5
X6
X1
X2
J1
J2
J3
J4
RX AF+
2
Line out+
1
+12.5V
RT502X RT502X
TX AF-
GND
DATA+
+12.5V
X7
LAN
DATA-
TX AF+
+12.5V
RX AF-
CONNECTIONS
2
OPTIONS
EXT LS2
CONNECTIONS
GND
EXT LS2
Line out-
VDR-
1
AUX2
CALL
GND
NMEA+
AUX1
AUX1
VDR+
AUX2
EXT LS1
EXT LS1
ALARM
CALL
ALARM
NMEA-
SPARC II BUS
1
6
5
7
4
3
2
9
8
10
15
14
11
12
13
1
6
2
3
4
7
5
14
10
8
9
13
12
15
X5
X9
CU 2
X8
15
11
11
OPTIONS
12
13
9
CU 1
8
EXT
X6
10
14
5
7
4
3
2
6
1
X2
15
13
9
8
10
14
5
7
4
1
6
2
3
4
7
5
14
10
8
9
13
X4
X3
15
3
2
6
1
X1
INTERFACE
J3 & J4 MOUNTED = RT502X LS
X8:
X9:
J3 & J4 NOT MOUNTED = CU2 LS
J3 & J4 MOUNTED = RT502X LS
J3 & J4 NOT MOUNTED = CU1 LS
Extension box board 639123
39817
X1
X3
X2
X4
X5
X6
J2
J1
7
4
2
5
LS-
3
6
DATA-
1
12
13
15
14
11
LS+
X1
10
+12.5V
8
12
13
15
GND
14
EXT LS
11
7
3
10
6
Line out
1
5
2
4
X5
RX AF-
X6
X4
9
8
Line out
9
EXT LS
VHF/CU
VHF/CU
EXT LS
EXT LS
CU LS
+12.5V
GND
RX AF+
TX AF-
TX AF+
CU/CB
VHF
CU
+12.5V
DATA+
CU LS
X6 :
J1 & J2 MOUNTED = VHF
J1 & J2 NOT MOUNTED = CU
X3X2

43
Installation
0505
Interfaces
Options Connections
VHF Signal Cable Connection Connection Signal description Ships cable
Options Connector Designation box box 8 twisted pairs
15-pin D-sub male In from VHF External conn. overall screen
pin 1 VDR+ X1-1 X2-1 pair no. 1
pin 2 VDR- X1-2 X2-2 pair no. 1
pin 3 AUX2 X1-3 X2-3 pair no. 2
pin 4 AUX2 NO X1-4 X2-4 pair no. 2
pin 5 AUX 1 X1-5 X2-5 pair no. 3
pin 6 AUX 1 NO X1-6 X2-6 pair no. 3
pin 7 int_Speaker + X1-7 X2-7 pair no. 4
pin 8 int_Speaker - X1-8 X2-8 pair no. 4
pin 9 DSC CALL X1-9 X2-9 pair no. 5
pin 10 DSC CALL NO X1-10 X2-10 pair no. 5
pin 11 GND X1-11 X2-11 Equipment ground pair no. 8
pin 12 NMEA + X1-12 X2-12 pair no. 6
pin 13 NMEA - X1-13 X2-13 pair no. 6
pin 14 DSC ALARM X1-14 X2-14 pair no. 7
pin 15 DSC ALARM NO X1-15 X2-15 pair no. 7
spare pair no. 8
Note 1: Relay contact ratings (resistive load) Max. switched power: 30W or 60VA
Max. switched current: 1.0A
Max. switched voltage: 150VDC or 125VAC
in accordance with IEC61162-1
Mixed Rx/Tx audio output for recording.
Galvanically isolated, balanced signal,
0dBm/600Ω
VHF internal speaker output, rating 8ohm, 6W
max.
Relay contact closing on event pre-defined
through service programming (see note 1)
Relay contact closing on event pre-defined
through service programming (see note 1)
NMEA data input from external position
sensor (note 2)
Relay contact closing on incoming Distress
alert (see note 1)
Relay contact closing on incoming DSC call
(see note 1)
Note 2: Following NMEA sentences are supported: GLL, RMC, ZDA, GGA, VTG, GNS
SPARC Connections
VHF Signal Cable Connection box Connection box Connection box Connection box Signal description Ships cable
SPARC Connector Designation p/n In from VHF Out to CU1 or Out to CU2 or Alarm Panel 8 twisted pairs
15-pin D-sub female 56.114 Extension box overall screen
pin 1 12.5VDC+ X3-1 X4-1 X5-1 X6-1 pair no. 8
pin 2 DATA_+ X3-2 X4-2 X5-2 X6-2 pair no. 1
pin 3 DATA_- X3-3 X4-3 X5-3 X6-3 pair no. 1
pin 4 TX_AF+ X3-4 X4-4 X5-4 X6-4 pair no. 2
pin 5 TX_AF- X3-5 X4-5 X5-5 X6-5 pair no. 2
pin 6 GND X3-6 X4-6 X5-6 X6-6 Equipment ground pair no. 6
pin 7 12.5VDC+ X3-7 X4-7 X5-7 X6-7 pair no. 6
pin 8 RX_AF+ X3-8 X4-8 X5-8 X6-8 pair no. 3
pin 9 RX_AF- X3-9 X4-9 X5-9 X6-9 pair no. 3
pin 10 12.5VDC+ X3-10 X4-10 X5-10 X6-10 pair no. 7
pin 11 EXT.Speaker + X3-11 X4-11 X5-11 X6-11 pair no. 4
pin 12 EXT.Speaker - X3-12 X4-12 X5-12 X6-12 pair no. 4
pin 13 GND X3-13 X4-13 X5-13 X6-13 System ground pair no. 7
pin 14 Lineout + X3-14 X4-14 X5-14 X6-14 pair no. 5
pin 15 Lineout - X3-15 X4-15 X5-15 X6-15 pair no. 5
spare pair no. 8
E XT LS X8-1 X9- 1
E XT LS X8-2 X9- 2
NOTE: In case of connecting CU1 and/or CU2 directly to Connection Box, i.e. not utilizing Extension Box for each CU, jumpers
J1/J2 and/or J3/J4 must be cut to disconnect VHF Ext. Speaker output from these terminals and make available the CU Ext.
Loudspeaker connection and provide the CU1/CU2 External speaker connection respectively.
Mixed Rx/Tx audio line
output, xxmV/47k
External speaker output,
rating 8Ω/6W max. (see
NOTE)
SPARC-bus Data
SPARC-bus Rx audio
SPARC-bus Tx audio
VHF radio external speaker
output, 8Ω/6W min.

44
Installation
0505
9.2.1 System Block diagram with Connection Box and
2 x Extension Box
(rear view)
Option
Sparc-bus
Handset
(Optional)
DSC Antenna
RG213
56.114
L=5m
Factory supplied with Connection Box
539603
L=5m
Factory supplied with VHF
To VDR
To ships alarm panel or announcer
2x0.5mm2
From position sensor (GPS)
(mixed Rx/Tx Audio)
2x0.5mm2,
max 100m
NMEA
1x2x0.5mm2
(Optional)
(Optional)
Extension Box
Ext. speaker (CU)
Ext. speaker (VHF)
CU 1 (Optional)
(Optional)
Extension Box
To LAN Box (optional)
To Alarm Panel - (if installed)
2x2x0.5mm2, max 100m
8x2x0.5mm2, max. 20m
8x2x0.5mm2, max. 20m
Connection Box
39701
56.111
L=1.2m
Factory supplied with LAN Box
539439
VHF
L=3m
(Optional) (Optional)
Ext. speaker (CU)
Ext. speaker (VHF)
CU 2 (Optional)
L=3m
Handset
PL259
RX/TX Antenna
RG213
PL259
Power
12-24V DC
L=1.5m
furnished with equiptment
Note:
Sparc-cable length specification
Conductor size
Maximum cable length
8x2x0.5mm2
20m
8x2x0.75mm2
30m
8x2x1mm2
40m
All cabling not furnished with equipment to be overall screened type.
Cable screens must be securely grounded at cable inlets in connection boxes, as illustrated in cable connection diagrams.
Power connection, 12-24VDC supply
Power cable p/n xx.xxx, 1.5m 2x4.0mm2
+ VDC
White
0 VDC
Black
(Optional)
Cable Connection diagram
See next page:
.

45
Installation
0505
Cable Connection Diagram
X7
SPARC II BUS
CONNECTIONS CONNECTIONS
OPTIONS
39734
X1
X2
X3
X4
X5
X6
CU LS
CU LS
VDR-
1
RT502X
9
HANDSET I
RT502X
AUX1
6
EXT LS2
8
HANDSET 2
CALL
GND
AUX2
+12.5V
INTERFACE
OPTIONS
LAN
NMEA+
ALARM
10
NMEA-
2
Line out-
Line out+
RX AF+
3
4
7
15
14
13
12
11
TX AF-
RX AF-
EXT LS1
AUX1
VDR+
DATA-
TX AF+
EXT LS2
+12.5V
5
GND
GND
ALARM
CALL
DATA+
ALARM
AUX2
EXT LS1
+12.5V
5
11
12
13
14
15
7
4
3
2
10
8
6
9
1
H1
H2
H3
H4
X1
X3
X2
X4
X5
X6
J2
J1
7
4
2
5
LS-
3
6
DATA-
1
11
LS+
X1
+12.5V
8
12
13
15
GND
14
EXT LS
11
7
3
10
6
Line out
1
5
2
4
X5
X6
X4
9
8
Line out
9
EXT LS
VHF/CU
VHF/CU
EXT LS
EXT LS
+12.5V
GND
CU/CB
VHF
CU
+12.5V
DATA+
X6 :
J1 & J2 MOUNTED = VHF
J1 & J2 NOT MOUNTED = CU
X3
X2
10
12
13
15
14
To VHF DSC
To VHF DSC
To VDR
To ships alarm panel or announcer
From position sensor (GPS)
(mixed Rx/Tx Audio)
2x0.5mm2
NMEA
1x2x0.5mm2
To LAN interface (optional)
To Alarm Panel - (if installed)
8x2x0.5mm2
CU 1 (Optional)
Ext. speaker (CU)
Ext. speaker (VHF)

46
Installation
0505
9.2.2 System Block diagram with Extension Box
Sparc-bus
Handset
(Optional) (Optional)
Ext. speaker (CU1)
Ext. speaker (CU2)
CU 1 (Optional)
39702
539439
CU 2 (Optional)
(Optional)
Ext. speaker (VHF)
(Optional)
Extension Box
Note:
Sparc-cable length specification
Conductor size
Maximum cable length
8x2x0.5mm2
20m
8x2x0.75mm2
30m
8x2x1mm2
40m
All cabling not furnished with equipment to be overall screened type.
Cable screens must be securely grounded at cable inlets in connection boxes,
Power connection, 12-24VDC supply
Power cable p/n xx.xxx, 1.5m 2x4.0mm2
+ VDC
White
0 VDC
Black
as illustrated in cable connection diagrams.
(rear view)
56.114
L=5m
VHF
DSC Antenna
RG213
PL259
RX/TX Antenna
RG213
PL259
Power
12-24V DC
L=1.5m
furnished with equiptment
8x2x0.5mm2,
max 20m.
8x2x0.5mm2,
max 20m.
Cable Connection diagram
See next page:

47
Installation
0505
Cable Connection Diagram
39735
H1
H2
H3
H4
X1
X3
X2
X4
X5
X6
J2
J1
7
4
2
5
LS-
3
6
DATA-
1
12
13
15
14
11
LS+
X1
10
+12.5V
8
12
13
15
GND
14
EXT LS
11
7
3
10
6
Line out
1
5
2
4
X5
RX AF-
X6
X4
9
8
Line out
9
EXT LS
VHF/CU
VHF/CU
EXT LS
EXT LS
CU LS
+12.5V
GND
RX AF+
TX AF-
TX AF+
CU/CB
VHF
CU
+12.5V
DATA+
CU LS
X6 :
J1 & J2 MOUNTED = VHF
J1 & J2 NOT MOUNTED = CU
X3
X2
12
13
15
14
10
VHF DSC
CU 1 (Optional)
Ext. speaker (CU)
CU 2 (Optional)
Ext. speaker (CU2)
Ext. speaker (VHF)
9.3 Power supply
The VHF should be powered from a separately fused DC-supply of 10.8 - 32VDC and rated
at minimum 120W continuous power.
9.4 Antenna installation and precautions
9.4.1 Antennas
The VHF equipment requires two antennas installed, one for the DSC receiver and the other
(Primary) for the VHF Rx/Tx communication.
All commonly available 50 ohm antennas covering the appropriate frequency range and
exhibiting a VSWR less than 1.5 over this range, may be used.
The antennas should be connected using a low loss type 50 ohm coaxial cable, e.g. good
quality RG213.
IMO recommendations state a minimum of 6W RF power to be available at the VHF
transmitting antenna thus implying that the absolute maximum power loss across the
antenna cable length (incl. connectors) for 25W power output available from the VHF may be
18W (i.e. 6dB power loss). The maximum cable length thus depends on the quality of the
cable used, i.e. the specified attenuation (dB/m) imposed by the cable at the high end of the
VHF frequency band. As a rule of thumb the cable length using RG213 coaxial cable should
not exceed 40m.
Note: A corresponding degradation of receiver sensitivity is imposed on the installation, i.e.
if the installed cable length exhibits a power loss of 6dB the reception sensitivity is also
reduced by 6dB.

48
Installation
0505
9.4.2 RX/TX antenna
In installations consisting of two or more VHF radios it is important to ensure the optimum
performance of these by carefully selecting the mutual antenna positions.
In general the highest possible RF attenuation between the VHF RX/TX antennas in the
installation should be sought for. The most important parameter in achieving this is by
ensuring that none of the RX/TX antennas in the installation are positioned at the same
horizontal level, i.e. the RX/TX antennas must be installed at shifted elevations as indicated
below.
In situations where sufficient vertical distance between two or more such antennas is found
difficult to obtain the horizontal distance between them will play an increasingly important
role in the equipment performance the less the vertical separation and as a minimum 5m
horizontal distance between any RX/TX antennas in the installation should be ensured.
Additionally, in order to minimize any increase in VSWR exhibited by the VHF RX/TX
antenna this should be installed in a distance no closer to any other mast/pole object or other
RF antennas than which corresponds to the physical length of the antenna itself, i.e. an
antenna of e.g. 1.2m length should be installed no closer than 1.2m to any other superstruc-
ture object or RF antenna.
To the widest possible extend the VHF antennas should be kept out of the antenna main
beam of any radar and satellite equipment.
9.4.3 DSC antenna
The positioning of the DSC antennas is less critical in terms of the imposed VSWR and due
to the nature of the DSC-signalling. It should be noted however, that the DSC receiver of a
VHF is likely to be temporarily blocked in reception due to high signal blocking, if the
associated DSC antenna is installed in close vicinity of a RX/TX antenna at the same
horizontal level while transmission takes place from this RX/TX antenna.
RX/TX
DSC
RX/TX
DSC
No. 1 VHFNo. 2 VHF
No. 2 VHFNo. 1 VHF
39679
Example of VHF antenna arrangement.

49
Installation
0505
Example of VHF antenna arrangement.

50
Installation
0505
10 Technical specification
General
Normal channels All int. channels.
Up to 30 private channels in 3 separate banks designated
F,P or L. Each bank contains 10 private channels.
US channels All US channels according to Radio Regulations.
BI channels All BI channels according to Radio Regulations.
Channel spacing 25 KHz
Operation modes Simplex /Semi-duplex
Modulation G3EJN for Telephony
G2B for DSC.
Frequency stability less than ± 3 ppm
Aerial connectors Standard 50 ohm female SO239
Temperature range -15°C to +55°C
Supply voltage 12V to 24V DC nominal
Maximum supply voltage
range 10.8V to 31.2V DC
Transceiver dimensions H*W*D 100*200*210 mm
Transceiver weight 3.6 Kg
Receiver
Standard frequency range 155.50 – 162.55 MHz
Optional frequency range 149.30 – 163.75 MHz
Sensitivity for 20 dB SINAD
CCITT weighted less than -121 dBm or 0.20 ìV p.d.
AF rated Power
Internal L.S. 5 Watt in 8 ohm
Output for External L.S.5 Watt in 8 ohm
Distortion less than 5 %
S/N ratio more than 43 dB
Spurious emission less than 0,25 nW
Spurious response rejection more than 74 dB
Intermodulation response more than 73 dB
Co- channel rejection better than –10 dB
Adjacent channel selectivity more than 74 dB
Blocking level more than 94 dBìV
Transmitter
Standard frequency range 155.50 – 157.50 MHz
Optional frequency range 149.30 – 163.75 MHz
RF output power
High 25W +0dB to –0.5dB
Low 0,85 W +0.5dB to –1dB
Adjacent channel power less than 75 dB
Conducted spurious emission less than 0.1 nW
Distortion less than 5 %
S/N ratio better than 46 dB

51
Installation
0505
DSC facilities
DSC operation According to Rec. ITU-R M.541-9
and Rec. ITU-R M.689-2
DSC protocol According to Rec. ITU-R M.493-11 Class A
Navigator interface According to IEC 61162-1
GLL, RMC, ZDA, GGA, VTG, GNS
Symbol error rate below 1*10-2 -121 dBm or 0.20 µV p.d.
Modulation 1700 Hz ± 400 Hz
1200 baud
Frequency error less than ± 1 Hz
Residual modulation less than –26 dB

52
Installation
0505

vii


